«включатель» телевизора
- Подробности
 - Категория: Включатели выключатели
 - Опубликовано: 02.02.2018 08:57
 - Просмотров: 2105
 
Обдирнов В.Н.
 Как известно, любой современный телевизор может работать как монитор для просмотра низкочастотного видеосигнала, поступающего на его «AV» вход. Для того, чтобы включить телевизор для работы в качестве монитора, нужно сначала включить его из дежурного режима (кнопкой «ON» пульта или другой кнопкой на фронтальной панели, например, переключения программ), затем, слегка подождав, включить режим «AV», соответствующей кнопкой. А вот выключиться телевизор может и сам, если видеосигнал не будет на него поступать некоторое время.
 Таким образом, если требуется чтобы телевизор включался на работу в режиме монитора по команде с выхода какого-то устройства, например, охранной системы, или системы видеонаблюдения, нужно дополнить его неким устройством, которое будет его включать по команде извне. При этом, о «автовыключении» беспокоиться не нужно, - при отсутствии видеосигнала через некоторое время телевизор выклю¬чается сам.

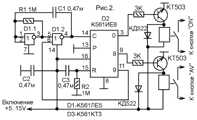
 На рисунке приведена схема, выходные ключи которой подключаются к двум кнопкам либо пульта дистанционного управления, либо фронтальной панели телевизора, отвечающим за включение из дежурного режима («ON» или перебор программ) и «AV». При подаче питания на эту схему она сначала замыкает кнопку включения, затем делает паузу, и замыкает кнопку «AV». Телевизор включается и переходит в режим монитора. О работе схемы. Схема состоит из инфранизкочастотного мультивибратора на двух элементах микросхемы D1, десятичного счетчика на микросхеме D2, и двух электронных ключей на двух элементах микросхемы D3.
 Управление осуществляется подачей питания на эту схему. Управляющее напряжение может быть от 5 до 15V, ток потребления мизерный, но нужно учесть, что имеется конденсатор С2, который в момент включения питания дает короткий, но существенный скачек тока. Поэтому, управляющий выход должен быть все-таки достаточно мощным (не выход КМОП-микросхемы, а как минимум транзисторный ключ).
 При подаче управляющего напряжения (напряжения питания) цепь C3-R2 обнуляет счетчик D2. Установившись в нулевое состояние на его выходе «0» возникает логическая единица, приводящая к открыванию ключа D3.1, замыкающего кнопку включения телевизора (не полного включения, а включения из режима «St-by»). Одновременно с этим на вывод 6 D1.2 поступает с выхода «9» счетчика логический ноль. Мультивибратор на элементах D1.1 и D1.2 начинает генерировать импульсы, поступающие на вход счетчика D2. Состояние счетчика последовательно изменяется. Сначала, с приходом первого импульса, на выходе «0» устанавливается логический ноль, и ключ D3.1 закрывается. Затем, следует пауза длиной в семь импульсов, и на выходе «8» появляется единица, которая поступает на управляющий вход ключа D3.2 и он открывается, замыкая кнопку «AV». Телевизор переключается в режим монитора.
 На 9-м импульсе, на выходе «9» счетчика D2 появляется единица, которая поступает на вывод 6 D1.2 и выключает мультивибратор. Далее состояние счетчика не изменяется. Устройство управления может оставаться включенным, либо его можно выключить, на работу телевизора это уже никак не повлияет.
 Всем микросхемам К561 можно подобрать зарубежные аналоги.
 Монтаж выполнен на макетной печатной плате.
 Налаживание заключается в установке временных интервалом такими, чтобы управление телевизоров происходило без ошибок. Продолжительность удержания кнопки «ON» (или другой, отвечающей за включение) можно регулировать изменением емкости СЗ или сопротивления R2. Длительность паузы между нажатием кнопки включения и кнопки «AV» - изменением емкости С1 или сопротивления R1.
 Если нет в наличии микросхемы К561КТЗ, можно вместо КМОП-ключей установить обычные маломощные электромагнитные или герконовые реле. Схема будет выглядеть, как показано на рисунке 2. Но и ток управления будет значительно выше, как раз на величину тока обмотки одного реле.
 РК 02-2016

