Автомат управления дневными ходовыми огнями автомобиля
- Подробности
- Категория: Дневные ходовые огни
- Опубликовано: 02.04.2017 16:55
- Просмотров: 3824
О. ИЛЬИН, г. Казань
Предлагаемое устройство предназначено для автоматического управления работой установленных на автомобиле дневных ходовых огней (ДХО). Оно функционирует в соответствии с техническими требованиями к ДХО, предусмотренными ГОСТ Р-41.48-2004 [1], и выполняет следующие функции: включает ДХО при запуске и выключает их при остановке двигателя автомобиля; выключает ДХО при включении габаритных огней (ближнего света фар); предоставляет водителю автомобиля возможность устанавливать длительность задержки включения ДХО после пуска двигателя; обеспечивает водителю возможность контролировать функционирование ДХО из салона автомобиля с помощью светодиодного индикатора.
Предлагаемый автомат свободен от недостатка, присущего устройству, описанному в [2], — возможности самопроизвольного выключения ДХО
во время движения автомобиля вследствие снижения напряжения в его борт-сети ниже некоторого уровня. Например, при включении мощного потребителя электроэнергии во время работы двигателя на минимальных оборотах.
По сравнению с устройствами подобного назначения, выполненными на основе микроконтроллеров [3, 4], в описываемом автомате использована более простая элементная база. Кроме того, в отличие от [4], им может быть оснащён практически любой автомобиль, а не только оборудованный электронным спидометром.
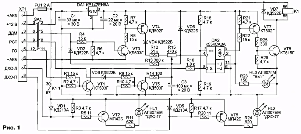
Схема автомата управления ДХО представлена на рис. 1.

Контакты его колодки ХТ1 соединяют со следующими электрическими цепями автомобиля: 1 (+АКБ) — с плюсовым выводом аккумуляторной батареи; 2 (+12 В) — с выключателем бортового напряжения замка зажигания; 3 (ДДМ) — с датчиком давления масла; 4 (РСТ) — с линией управления реле стартёра; 5 (ГО) — с линией питания габаритных огней (ближнего света фар); 6 (-АКБ) — с минусовым выводом аккумуляторной батареи ("массой" автомобиля); 7 и 8 (ДХО-Л и ДХО-П) — с линиями питания соответственно левых и правых ДХО.
При замкнутом выключателе SA1 и повороте ключа зажигания в положение "Зажигание" на контакт 2 колодки ХТ1 поступает напряжение бортсети автомобиля. Оно подаётся на вход интегрального стабилизатора DA1, который формирует на своём выходе стабилизированное напряжение +5 В, необходимое для работы основных узлов устройства. Конденсаторы С1, С2 сглаживают пульсации напряжения соответственно на входе и выходе стабилизатора. О включении автомата управления ДХО свидетельствует свечение светодиода HL3, рабочий ток которого задан резистором R23.
В таком положении ключа зажигания контакты датчика давления масла, установленного на двигателе, замкнуты. Поэтому напряжение на контакте 3 колодки ХТ1 равно нулю. В результате этого электронные ключи на транзисторах VT3 и VT4 закрыты, а цепь зарядки конденсатора СЗ (участок эмиттер-коллектор транзистора VT4, диод VD4 и резисторы R12, R15) обесточена. Транзисторы VT1 и VT5 также закрыты, поскольку напряжение на контактах 4 и 5 колодки ХТ1 отсутствует.
Напряжение на неинвертирующем входе компаратора напряжения DA2, поступающее с делителя напряжения R18 R19, превышает напряжение на его инвертирующем входе, подаваемое с конденсатора СЗ, вследствие чего на выходе компаратора DA2 устанавливается высокий уровень напряжения. При этом транзисторы VT7 и VT8 закрыты, обмотка реле К1 обесточена, его контакты К1.1 разомкнуты, напряжение на контактах 7 и 8 колодки ХТ1 отсутствует.
ДХО выключены, а светодиоды HL1 и HL2 не светятся.
При повороте ключа зажигания в положение "Пуск" с линии питания реле стартёра на контакт 4 колодки ХТ1 подаётся напряжение бортсети. Поэтому во время работы стартёра транзистор VT5
открыт и через токоограничивающий резистор R14 шунтирует конденсатор СЗ, в результате чего напряжение на этом конденсаторе в момент пуска двигателя стартёром практически равно нулю. Отсутствие напряжения на конденсаторе СЗ при пуске двигателя позволяет сформировать задержку включения ДХО стабильной длительности, не зависящей от продолжительности работы двигателя, предшествующей моменту его нового пуска (например, при самопроизвольной остановке двигателя после непродолжительной работы).
После запуска двигателя и прекращения работы стартёра напряжение бортсети на контакт 4 колодки ХТ1 не подаётся, вследствие чего транзистор
VT5 закрывается. Диод VD3 препятствует прохождению на базу транзистора VT5 отрицательных импульсов напряжения самоиндукции обмотки реле стартёра, предохраняя этим эмиттерный переход транзистора VT5 от возможного пробоя.
При работающем двигателе контакты датчика давления масла размыкаются, в результате чего на контрольную лампу давления масла, расположенную на приборном щитке автомобиля, и на контакт 3 колодки ХТ1 поступает напряжение бортсети. При этом транзисторы VT3 и VT4 открываются, а конденсатор СЗ начинает заряжаться током, протекающим через участок эмиттер—коллектор транзистора VT4, открытый диод VD4 и резисторы R12, R15.
Когда напряжение на конденсаторе СЗ достигает напряжения срабатывания компаратора DA2, на его выходе появляется напряжение низкого уровня, в результате чего транзисторы VT7 и VT8 открываются, реле К1 срабатывает, при этом его контакты К1.1 замыкают цепь питания ДХО и они включаются.
Поскольку ДХО — относительно мощный потребитель электроэнергии, а для подзарядки аккумуляторной батареи от генератора автомобиля после пуска двигателя стартёром необходимо некоторое время, автомат задерживает их включение после пуска. Длительность этой задержки может быть установлена в интервале от 5 до 45 с (по усмотрению водителя) с помощью переменного резистора R15.
При включённых ДХО ток, потребляемый ими и протекающий от плюсового вывода аккумуляторной батареи автомобиля через контакт 1 колодки ХТ1, плавкую вставку FU1 и контакты реле К 1.1, создаёт на диодах VD1 и VD5 падение напряжения, достаточное для открывания и насыщения германиевых транзисторов VT2 и VT6. Это вызывает протекание тока через резисторы R11, R24 и светодиоды HL1 и HL2, свечение которых информирует водителя о нормальном функционировании соответственно правого и левого ДХО. При отсутствии тока в цепи ДХО падение напряжения на соответствующих диодах VD1 и VD5 отсутствует, поэтому транзисторы VT2 и VT6 остаются закрытыми и светодиоды HL1 и HL2 не светятся. При аварийном замыкании в цепи ДХО перегорает плавкая вставка FU1 и оба светодиода HL1, HL2 гаснут.
При включении габаритных огней (ближнего света фар) на контакт 5 колодки ХР1 поступает напряжение борт-сети, вследствие чего транзистор VT1 открывается и подключает через резистор R16 вход стробирования S компаратора DA2 к общему проводу. В результате этого выходное напряжение компаратора DA2 устанавливается на высоком уровне независимо от знака разности его входных сигналов, вследствие чего транзисторы VT7, VT8 закрываются, обмотка реле К1 обесточивается, его контакты К1.1 размыкаются, при этом ДХО выключаются. Диод VD7 защищает транзистор VT8 от возможного пробоя импульсами напряжения самоиндукции обмотки реле К1. При выключении габаритных огней (ближнего света фар) ДХО вновь включаются.
После остановки двигателя контакты датчика давления масла замыкаются, в результате чего напряжение на контакте 3 колодки ХТ1 становится равным нулю, при этом транзисторы VT3 и VT4 закрываются и цепь зарядки конденсатора СЗ обесточивается. Конденсатор СЗ начинает разряжаться через резистор R13, открытый диод VD2 и замкнутые контакты датчика давления масла. Когда напряжение на конденсаторе СЗ достигает порога срабатывания компаратора DA2, на его выходе появляется напряжение высокого уровня. В результате этого транзисторы VT7 и VT8 закрываются, обмотка реле К1 обесточивается, его контакты К1.1 размыкаются, при этом ДХО выключаются. При полностью заряженном конденсаторе СЗ длительность задержки выключения ДХО после остановки двигателя — приблизительно 30 с.
Следует заметить, что при работе двигателя на малых оборотах, когда возможно кратковременное замыкание контактов датчика давления масла, самопроизвольного выключения ДХО во время движения автомобиля не происходит, поскольку в этом случае конденсатор СЗ не успевает разрядиться до напряжения срабатывания компаратора DA2.
При разомкнутом выключателе SA1 устройство отключается от бортовой сети автомобиля, при этом светодиод HL3 гаснет, а конденсатор СЗ быстро разряжается через открывшийся диод VD6, предотвращая протекание тока через инвертирующий вход компаратора DA2 при отключённом питании.
Большинство деталей описываемого устройства смонтированы на печатной плате из фольгированного с одной стороны стеклотекстолита толщиной 1,5 мм. Чертёж этой платы представлен на рис. 2.

Она помещена в корпус, образованный двумя П-образными металлическими пластинами. На передней панели корпуса установлены выключатель SA1, переменный резистор R15 и светодиоды HL1—HL3. На его задней панели установлены контактная колодка ХТ1 и держатель плавкой вставки FU1. Устройство размещено в салоне автомобиля, вблизи переключателей управления его световыми приборами.
Микросхему КР142ЕН5А можно заменить импортным аналогом серии 7805. Вместо компаратора К554САЗА можно использовать К554САЗБ, К521САЗ, 521 САЗ или их импортный аналог LM311.
Транзисторы КТ502Г и КТ503Г могут быть заменены транзисторами этих же серий или другими с аналогичными параметрами. Транзистор КТ815Г можно заменить таким же с другими буквенными индексами или любым серии КТ817.
Вместо транзисторов МП42Б пригодны другие германиевые транзисторы этой же серии или серий МП25, МП26. Диоды КД522Б заменяются на КД522А или другие маломощные кремниевые диоды, например, из серий КД102, КД521, Д220, Д223. Заменить диоды КД213А можно диодами той же серии или серии 2Д213. Светодиоды подойдут любые подходящей яркости и цвета свечения.
Оксидные конденсаторы использованы танталовые К53-16. Постоянные резисторы — С2-33, которые можно заменить на С2-23, МЛТ и аналогичные. Переменный резистор R15 — СП4-1.
Реле К1 — автомобильное 98.3747-111. В качестве SA1 применён галетный переключатель ПГЗ-2П4Н. Подойдут также ПГК-2П4Н, ПГГ-2П4Н и другие подобные.
На автомобиле автора установлены светодиодные ДХО LED72 фирмы "Torino". Они потребляют от бортовой сети автомобиля ток не более 1 А. Если автомобиль оснащён более мощными ДХО, например, с галогенными лампами накаливания, диоды VD1 и VD5 рекомендуется установить на теплоотвод, рассеивающий необходимую мощность. При этом плавкая вставка FU1 должна иметь соответствующий ток срабатывания.
При исправных деталях и безошибочном монтаже описанный автомат управления ДХО в налаживании не нуждается.
ЛИТЕРАТУРА
1. ДХО. Требования ГОСТ к дневным ходовым огням. — URL: http://adrl.ucoz.ru/publ/dkho_trebovanija_gost_k_dnevnym_khodovym_ognjam/1-1-0-1 (23.10.14).
2. Долгодров А. Автоматический включатель/выключатель противотуманных фар. — Радио, 2011, №5, с. 43,44.
3. Суров В. Автомат управления дневными ходовыми огнями. — Радио, 2012, № 1, с. 45, 46.
4. Абрамович А. Автомат включения автомобильных фар и габаритных огней. — Радио, 2013, №3, с. 40,41.
Радио №1/2015

