Импульсный блок питания для шуруповерта
- Подробности
- Категория: БП импульсные
- Опубликовано: 11.04.2018 08:02
- Просмотров: 8615
Щеглов В.Н.
Шуруповерт, или аккумуляторная дрель очень удобный инструмент, но есть и существенный недостаток, при активном использовании аккумулятор разряжается очень быстро, - за несколько десятков минут, а на зарядку требуются часы. Не спасает даже наличие запасного аккумулятора. Хорошим выходом из положения при проведении работ в помещении с рабочей электросетью 220V был бы внешний источник для питания шуруповерта от сети, который можно было бы использовать вместо аккумулятора. Но, к сожалению, промышленно не выпускаются специализированные источники для питания шуруповертов от электросети (только зарядные устройства для аккумуляторов, которые невозможно использовать как сетевой источник из-за недостаточного выходного тока, а только как зарядное устройство).
Ограждение для террасы является одним из основных элементов всей конструкции. Он помогает создать уютную обстановку, предотвращает случайные падения. Изготавливают ограждения из ДПК. Заказать их можно здесь.

В литературе и интернете встречаются предложения в качестве источника питания для шуруповерта с номинальным напряжением 13V использовать автомобильные зарядные устройства на основе силового трансформатора, а также блоки питания от персональных компьютеров и для галогенных осветительных ламп. Все это возможно неплохие варианты, но не претендуя на оригинальность, я предлагаю сделать специальный блок питания самостоятельно. Тем более, на основе приводимой мною схемы можно сделать и блок питания другого назначения. Схема частично заимствована из Л.1, вернее, сама идея, сделать нестабилизированный импульсный источник питания по схеме блокинг-генератора на основе трансформатора блока питания телевизора.
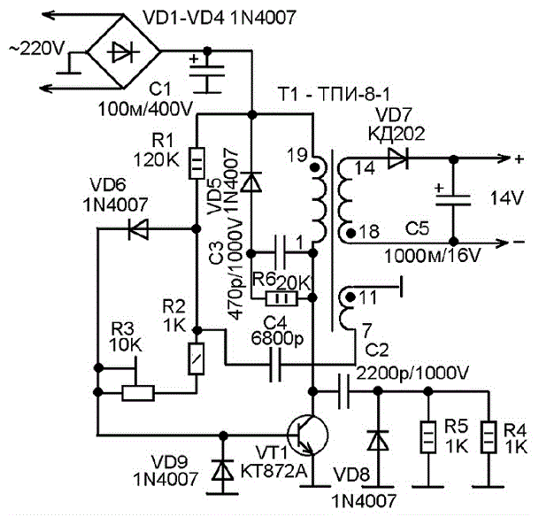
Напряжение от сети поступает на мост на диодах VD1-VD4. На конденсаторе С1 выделяется постоянное напряжение около 300V. Этим напряжением питается импульсный генератор на транзисторе VT1 с трансформатором Т1 на выходе.
Схема на VT1 - типичный блокинг-генератор. В коллекторной цепи транзистора включена первичная обмотка трансформатора Т1 (1-19). На неё поступает напряжение 300V с выхода выпрямителя на диодах VD1-VD4. Для запуска блокинг-генератора и обеспечения его стабильной работы на базу транзистора VT1 поступает напряжение смещения от цепи R1-R2-R3-VD6. Положительная обратная связь, необходимая для работы блокинг-генератора обеспечивается одной из вторичных катушек импульсного трансформатора Т1 (7-11). Переменное напряжение с неё через конденсатор С4 поступает в базовую цепь транзистора. Диоды VD6 и VD9 служат для формирования импульсов на базе транзистора.
Диод VD5 совместно с цепью C3-R6 ограничивает выбросы положительного напряжения на коллекторе транзистора величиной напряжения питания, Диод VD8совместно с цепью R5-R4-C2 ограничивает выбросы отрицательного напряжения на коллекторе транзистора VT1.
Вторичное напряжение 14V (на холостом ходу 15V под полной нагрузкой 11V) берется с обмотки 14-18. Выпрямляется диодом VD7 и сглаживается конденсатором С5.
Режим работы выставляется подстроечным резистором R3. Его регулировкой можно не только достигнуть уверенной работы блока питания, но в некоторых пределах отрегулировать выходное напряжение.
Транзистор VT1 должен быть установлен на радиатор. Можно использовать радиатор от блока питания МП-403 или любой другой аналогичный.
Импульсный трансформатор Т1 - готовый ТПИ-8-1 от модуля питания МП-403 цветного отечественного телевизора типа 3-УСЦТ или 4-УСЦТ. Эти телевизоры некоторое время назад шли на разборку либо вообще выбрасывались. Да и трансформаторы ТПИ-8-1 в продаже присутствуют. На схеме номера выводов обмоток трансформатора показаны соответственно маркировке на нем и на принципиальной схеме модуля питания МП-403.
У трансформатора ТПИ-8-1 есть и другие вторичные обмотки, так что можно получить еще 14V используя обмотку 16-20 (либо 28V включив последовательно 16-20 и 14-18), 18V с обмотки 12-8, 29V с обмотки 12-10 и 125V с обмотки 12-6. Таким образом, можно получить источник питания для питания какого-либо электронного устройства, например УНЧ с предварительным каскадом.
На втором рисунке показано как можно сделать выпрямители на вторичных обмотках трансформатора ТПИ-8-1.
Эти обмотки можно использовать для отдельных выпрямителей либо включать их последовательно для получения большего напряжения. Кроме того, в некоторых пределах можно регулировать вторичные напряжения, изменяя число витков первичной обмотки 1-19 используя для этого её отводы.
Впрочем, этим дело и ограничивается, потому что перематывать трансформатор ТПИ-8-1, - довольно неблагодарная работа. Его сердечник плотно склеен, и при попытке его разделить ломается совсем не там, где ожидаешь. Так что вообще любое напряжение от этого блока получить не выйдет, разве что с помощью вторичного понижающего стабилизатора.
Диод КД202 можно заменить любым более современным выпрямительным диодом на прямой ток не ниже 10А.
В качестве радиатора для транзистора VT1 можно использовать имеющийся на плате модуля МП-403 радиатор ключевого транзистора, немного переделав его.
Литература:
1 Компаненко Я «Простой импульсный преобразователь напряжения для БП телевизора», ж, Радио, 2008, №3, с.12.

