Мощный стабилизатор напряжения
- Подробности
 - Категория: БП для трансивера
 - Опубликовано: 23.03.2017 17:15
 - Просмотров: 4377
 
У нас народ делает только этот стабилизатор напряжения, изумительные параметры при крайней простоте. Делали его на токи до 30А, можно и более. В схеме есть кое какие нюансы. Что коллектор сидит на корпусе - это и так видно. Защита по току с падающей характеристикой, т.н. foldback, то есть ток КЗ может быть очень небольшим.
Порог защиты выбирается резистором в эмиттере Q2 - на схеме он показан 470 ом, но это ориентировочное значение, а конкретно зависит от беты транзисторов и необходимого тока срабатывания защиты. Сам ток КЗ, точнее его величина регулируется резистором 22 ком. Перепад напряжения между входом/выходом стабилизатора может достигать 0,3 В!!! То есть запас по подавлению пульсаций огромный. Приводятся такие данные: Кст 10 000, R внутр. 0,001 ом, пульсации 70 мкВ. Но нужно очень аккуратно собирать, так как коэффициент стабилизации высокий, то при плохом монтаже может возникнуть ВЧ возбуд. Точки земли и плюса должны быть именно точками, а не линиями. Возбуждение можно устранить конденсатором 0,01 мкф между коллектором - базой или базой- эмиттером Q2. Транзисторы желательно ставить получше, хотя будет работать на самом ширпотребе. Там такой принцип - мощный, среднемощный, маломощный. Сразу должен предупредить - использование составных транзисторов пока не изучено, а попытки их применить привели к отказу защиты. Если нужны большие токи, то можно включать несколько транзисторов параллельно, и обязательно токовыравнивающие резисторы в эмиттерах, по 0,05-0,1 ома. В этом случае можно применить составной транзистор в качестве Q2. Это уже проверено, проблем нет. Напряжение стабилизации полностью зависит от стабилитрона, его напряжение стабилизации приблизительно на 0,6В меньше выходного.
  
 Есть вариант с добавлением еще одного транзистора, но уже с плавной регулировкой выходного напряжения
  
 Исходная литература:
 Electronic Engineering, April 1978, page 21
 Книга Г.Петина "Транзисторные усилители, генераторы и стабилизаторы".
  
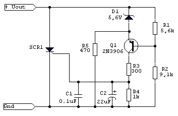
 Схема защиты от перенапряжения
 Это стандартный элемент защиты стабилизированного блока питания 13,8 вольт от пробоя регулирующих транзисторов и появления на выходе полного напряжения источника питания, который применяется фирмой "Astron" в неизменном виде на токи от 20 до 70 ампер. Особых пояснений не требуется, тиристор должен обеспечивать прямой ток до сгорания предохранителя, его тип зависит от этого тока. Подключается параллельно выходу блока питания 13,8 вольт.
  
  

