Лабораторный генератор НЧ
- Подробности
- Категория: Генераторы НЧ
- Опубликовано: 13.04.2018 10:44
- Просмотров: 8204
Кривенко Р.Ю.
Низкочастотный генератор синусоидального сигнала - очень важный прибор в лаборатории любого радиолюбителя. Возможно, такой уже есть у всех. Но все же хочу познакомить читателей журнала со своим генератором. Генератор выполнен в виде самостоятельного прибора, питающегося от электросети. Но шкала у него сделана лишь приблизительная - нарисована перманентным маркером прямо на корпусе прибора вокруг переменного резистора, которым частота регулируется. Для точной установки частоты используется другой самостоятельный прибор - частотомер на основе платы ARDUINO UNO, кстати, выполненный в таком же корпусе.

Что касается корпуса, еще в нулевых годах на нашем предприятии как-то раз обновляли компьютерное оборудование и тогда в утиль пошли четыре механических переключателей принтеров «Data transfer switch» (так на них написано). Они древние, еще с тех лет как была Windows 3.11. В металлических корпусах размерами 150x60x10 мм. В общем, очень удобный размер для самодельных приборов. Тогда мне досталось четыре таких. В одном сейчас частотомер на Arduino, в другом регулируемый блок питания, в третьем генератор ВЧ, в четвертом - этот самый генератор НЧ.
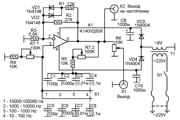
Схема генератора НЧ показана на рисунке, здесь приводимом. Схема построена на операционном усилителе А1. Это генератор синусоидального сигнала, перестраиваемый по частоте сдвоенным переменным резистором R17 в четырех диапазонах генерации частоты 10-100 кГц, 1-10 кГц, 100-1000 Гц, 10-100 Гц. Схема построена с мостом Винна в цепи положительной обратной связи операционного усилителя. Сдвоенный переменный резистор регулирует R-составляющую этого моста. С-составляющая состоит из восьми конденсаторов С1-С8, переключаемых галетным переключателем S1 при смене диапазона генерации. А стабилизация коэффициента передачи ОУ выполняется по цепи ООС усилителя с помощью встречно-параллельно включенных диодов VD1, VD2 и резистора R1. Подбором сопротивления этого резистора при налаживании генератора выставляется правильная синусоида на выходе генератора (с минимальными искажениями).
С выхода операционного усилителя генерируемый сигнал поступает на два выхода - разъемы Х1 и Х2. Основным выходом, с которого сигнал подают на исследуемую схему, является разъем Х1. Величину напряжения НЧ на нем можно регулировать переменным резистором R6. И, при необходимости, дополнить еще и делителем на резисторах. Но у меня делителя нет, когда мне нужно получить малый сигнал я на месте паяю делитель на двух резисторах с нужным в данном случае коэффициентом деления.
Второй выход на разъем Х2 служит для контроля частоты при помощи внешнего самостоятельного частотомера. Этот выход не регулируется по амплитуде сигнала.
Операционный усилитель питается двух-полярным напряжением около +_12V. Для получения этого напряжения используется маломощный силовой трансформатор Т1, предположительно китайского производства. Он при включении первичной обмотки в сеть 220V на вторичной выдает на холостом ходу переменное напряжение 9V. Обмотка одна, и для получения двух одинаковых по модулю, но разных по значению напряжений используется схема выпрямителя на двух диодах VD3 и VD4 и двух конденсаторах С9 и С10. Фактически, это два разных однополупериодных выпрямителя, получающих переменное
напряжение от одного источника, - вторичной обмотки трансформатора Т1. Диод VD3 выпрямляет положительную полуволну, а диод VD4 - отрицательную. Так как в электросети переменное напряжение синусоидальное и полуволны симметричные, то на конденсаторах С9 и СЮ выделяются равные по модулю напряжения, но противоположные по полярности. Вот этим двухполярным напряжением и питается операционный усилитель. Все конденсаторы должны быть на напряжение не ниже 16V.
Операционный усилитель К140УД608 можно заменить практически любым операционным усилителем общего назначения, например, К140УД6, К140УД7, К140УД708 и др., включая импортные аналоги.
Монтаж сделан без применения печатной платы, даже без макетной платы. Хотя, сначала была мысль собрать на макетке. В передней панели выше указанного металлического корпуса были просверлены необходимые отверстия и установлены все переменные резисторы, разъемы, переключатель и выключатель питания. Трансформатор привинчен на нижней части корпуса. После монтажа конденсаторов прямо на контакты переключателя S1 стало ясно, что удобно будет все собрать «на весу», без каких-либо печатных или других плат.

