Радиовещательный КВ-приемник прямого усиления
- Подробности
- Категория: вещательный кв диапазон
- Опубликовано: 20.12.2019 12:16
- Просмотров: 3782
Коротковолновые приемники чаще всего строят по супергетеродинным схемам. Конечно, супергетеродинный приемник позволяет получить и хорошую чувствительность, и селективность по соседнему каналу. Но и схеме прямого усиления есть чем гордиться, - стабильностью, полным отсутствием зеркального канала.
В данной статье предлагается описание схемы несложного приемного тракта приемника, который принимает сигналы радиовещательных и любительских, служебных радиостанций в диапазоне от 3,5 МГц до 22 МГц, работающих с AM модуляцией. Диапазон непрерывный.

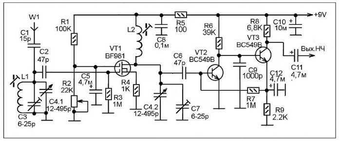
Принципиальная схема показана на рисунке, Она выполнена только на транзисторах, по схеме прямого усиления. Один из главных недостатков схемы прямого усиления это низкая селективность по соседнему каналу. Так как КВ-диапазон «густонаселенный» радиостанциями, для увеличения селективности в этой схеме в первом каскаде УВЧ есть два одновременно перестраиваемых контура.
Сигнал от антенны поступает на первый контур L1-C3-C4.1, перестраиваемый по диапазону секцией двухсекционного переменного конденсатора С4. С этого контура сигнал поступает на УРЧ на двухзэтвор-ном полевом транзисторе VT1. Коэффициент усиления каскада регулируется изменением постоянного напряжения на
втором затворе полевого транзистора при помощи переменного резистора R2, Это Орган ручной регулировки чувствительности.
Нагрузкой первого каскада УРЧ служит контур L2-C7-C4.2. Он такой же как и входной контур, перестраивается второй секцией переменного конденсатора С4.
Вторым каскадом УРЧ и амплитудным детектором одновременно служит каскад на транзисторе VT2. На его базу поступает сигнал со стока полевого транзистора VT1. В качестве амплитудного детектора работает коллекторный переход транзистора VT1. Этому способствует конденсатор С9.
Транзистор VT2 является предварительным УНЧ.
Катушки контуров намотаны на каркасах от контуров модулей цветности отечественных телевизоров типа «3-УСЦТ» (полупроводниковые цветные телевизоры конца 80-х начала 90-х годов). Это каркасы диаметром 5 мм с ферритовыми подстроечными сердечниками.
Катушки содержат по 17 витков провода ПЭВ 0,23 виток к витку.
Переменный конденсатор С4типа КПЕ2В - сдвоенный с воздушным диэлектриком. Такие применялись в ламповых радиолах.
Снегирев И.
Приемник прямого усиления на KB
Простой супергетеродинный приемник
Коротковолновый приемник
KB приемник прямого усиления

