Беспроводное переговорное устройство
- Подробности
- Категория: охрана пром
- Опубликовано: 24.03.2017 20:18
- Просмотров: 2971
Андреев С. Радиоконструктор 1-2005
Устройство предназначено для обеспечения двухсторонней связи в пределах до 100-500 метров, в зависимости от рельефа местности и электромагнитной обстановки. Комплект из двух или более устройств может заменить более дорогие многоканальные радиостанции, которые в таких условиях используются только на долю своих возможностей, или, комплект из дешевых "детских" радиостанций на основе сверхрегенератора, обеспечивая куда лучшее качество связи.
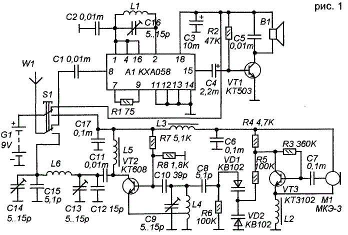
Все устройства выполнены по одинаковым схемам (рис. 1).

При разработке схемы в край угла ставилась задача создать схему по простоте близкой к известным китайским игрушечным радиостанциям на транзисторах. Приемный тракт выполнен на микросборке А1 - КХА058, обычно используемой для создания карманных радиоприемников УКВ-ЧМ диапазона. Сигнал от антенны поступает прямо на УВЧ А1 без применения входного контура. Частота настройки определяется контуром гетеродина L1-C16. Низкочастотное напряжение с выхода А1 поступает на простой однокаскадный усилитель на VT1, нагруженный малогабаритным динамиком В1.
Приемный тракт настроен на частоту в диапазоне 40 МГц, используемом для безшнуровых телефонных аппаратов.
Для переключения режимов приема и передачи, а так же, для выключения служит тумблер S1 с
средним положением (в среднем положении устройство выключено).
Передатчик выполнен по известной схеме, применяемой в радиомикрофонах, но он немного мощнее (10 мВт). На транзисторе VT2 выполнен генератор ВЧ, частоты генерации которого зависит от параметров контура на катушке L4. Этот контур (C9-L4) настроен на частоту в диапазоне 40 МГц, соответствующую настройке приемных трактов остальных таких же устройств, входящих в переговорную систему.
Нагружен транзистор дросселем L5, на котором выделяется ВЧ напряжение, поступающее в антенну через П-образный фильтр C12-C13-L6-C14-C15.
Для осуществления частотной модуляции служат варикапы VD1 и VD2, которые с конденсатором С8 создают дополнительную емкость в контуре передатчика и изменяют его частоту. На варикапы низкочастотное напряжение поступает с выхода однокаскадного УЗЧ на транзисторе VT3, на входе которого включен электретный микрофон М1.
Все катушки, кроме дросселей, бескаркасные, с внутренним диаметром 4 мм. Все намотаны проводом ПЭВ 0,43. Катушка L1 содержит 15 витков, катушка L4 - 15 витков с отводом от 5-го, катушка L6 - 22 витка.
Предварительно катушки мотают на временменной оправке диаметром 4 мм (хвостовике сверла такого диаметра). После намотки и разделки выводов сверло, естественно, извлекается. Дроссели L2 и L3 намотаны на ферритовых кольцах диаметром 7 мм. Содержат по 50 витков провода ПЭВ 0,16. Дроссель L5 наматывается на корпусе постоянного резистора МЛТ-0,5 сопротивлением не менее 100 кОм. Содержит 100 витков ПЭВ-0,16. Можно использовать и готовые дроссели типа ДМ, ДПМ или другие, в этом случае, L2 и L3 должны быть на 150-300 мкГн, аL5-на20-50 мкГн.

Частоты настройки задаются параметрическими контурами, поэтому в контурах необходимо применять качественные конденсаторы, керамические с минимальным ТКЕ. Подстроечные конденсаторы С16 и С9 - керамические, малогабаритные, - импортные аналоги отечественных КПК-МН. Можно использовать и отечественные малогабаритные подстроечные конденсаторы с диаметром корпуса 5 мм. При отсутствии подстроечных возможно применение постоянных керамических конденсаторов, емкость которых подбирается экспериментально в процессе налаживания.
Антенна - штырьевая антенна длиной 75 см (от переносной магнитолы).
Вместо транзистора КТ608 можно использовать КТ603 или КТ630.
Все резисторы типа МЛТ-0,125. Варикапы КВ102 можно заменить практически любыми другими, или использовать в качестве варикапов эмиттерные переходы транзисторов КТ315. Неплохие результаты дают в качестве варикапов и стабилитроны типа Д814, Д818, Д808.
Почти все детали собраны на одной печатной плате из фольгированного текстолита. Расположение печатных дорожек с одной стороны.
После сверления отверстий рисунок печати выполнен при помощи несмываемого маркера, применяемого для письма по стеклу, пластмассе. Травление - в растворе хлорного железа. После травления краска маркера смывается любой спиртосодержащей жидкостью или ацетоном.
Корпусом служит корпус от неисправного телефона-трубки. От этого же телефона можно взять и динамик В1. Если в телефоне исправен электретный микрофон, то можно использовать и его вместо МКЭ-3, но схема подключения будет другая, -между верхним концом (по схеме) R4 и правым концом (по схеме) С7 нужно включить резистор на 6,2 кОм, а сам микрофон подключить между точкой соединения этого резистора с С7 и эмиттером VT3, отрицательным выводом к эмиттеру.
При налаживании передатчика нужно следить, чтобы мощность излучения не превысила 10 мВт, - допустимого значения для таких устройств. Мощность зависит от соотношения сопротивлений R7 / R8 и мощности транзистора VT2, напряжения источника питания.

