Фотореле «ФР-601» управляет греющим кабелем
- Подробности
 - Категория: автоматика в доме
 - Опубликовано: 19.06.2017 14:11
 - Просмотров: 2609
 
Каравкин В.
 Если вы живете в частном доме и хотите хотя бы немного цивилизации, то наверняка в доме есть, пусть даже 
 самодельный, водопровод, водоотвод, а так же различные вентиляционные трубы и отдушины. Зимы у нас 
 холодные, а весной уровень грунтовых вод высокий. В таких условиях отводящую трубу самодельной канализации 
 (типа «септик из бетонных колец») нужно поместить глубже, чтобы не замерзла зимой, и в то же время как можно 
 выше, чтобы не залило грунтовыми водами весной.
 Компромисс можно найти с помощью так называемого греющего кабеля для труб, -расположить трубу высоко, но 
 подогревать её зимой греющим кабелем. Аналогично для вентиляции, отдушин.

 В магазинах, торгующих сантехникой, продается так называемый «саморегулирующийся греющий кабель». 
 Практически это «лапша» из двух медных проволок, между которыми по всей длине находится резистант. Этот 
 резистант и выделяет тепло при пропускании через него тока. Достоинство такой схемы в том, что от бухты можно 
 отрезать любой кусок греющего кабеля, и он будет греть.
 Производитель утверждает, что данный кабель еще и сам поддерживает температуру, регулируя свое сопротивление 
 от окружающей температуры, и его даже можно никогда и не отключать. На самом деле, это не совсем так. 
 Включенный в электросеть греющий кабель потребляет энергию даже летом, возможно меньше чем зимой, но все 
 же значительно, с учетом нынешних тарифов.
 На самом деле, необходимость в работе греющего кабеля возникает только начиная с определенных температурных
 значений. Например, если труба все же зарыта в землю, пусть и неглубоко, и (или) теплоизолирована специальным 
 пенистым утеплителем, то необходимость в подогреве возникает только при температуре на улице ниже (-15°С). 
 Таким образом, необходим термостат, который будет следить за температурой на улице, и включать греющий кабель 
 только тогда, когда в этом есть необходимость.
 Основой для недорого и достаточно эффективного термостата может стать фотореле ФР-601.
 Фотореле ФР-601 - изделие китайского производства с русским названием, предназначено для включения света 
 когда темно и его выключения когда светло. Цена данного устройства в спецмагазинах типа «Промэлектроснаб» 
 весьма демократичная (порядка 150-200 руб.) и практически дешевле комплекта радиодеталей на данное фотореле 
 из магазина типа «Радиодетали».
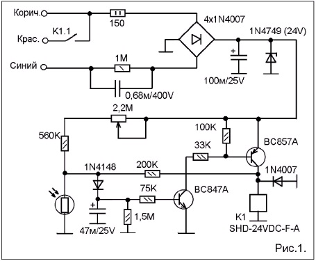
 Схема фотореле ФР-601 срисованная с печатной платы показана на рис.1. Ничего необычного, однако, есть 
 источник питания 24V, электромагнитное реле, транзисторный ключ, ну плюс еще детали, фоторезистор, а так же 
 весьма просторный круглый корпус.
 Чтобы это фотореле превратить в термостат нужно совсем немного, - заменить фоторезистор полупроводником 
 терморезистором с отрицательной зависимостью сопротивления (чем теплее, тем ниже сопротивление, - так 
 работают большинство полупроводниковых терморезисторов).
 На рисунке 2 показаны изменения в исходной схеме фотореле ФР-601 (чтобы превратить его в новое изделие - 
 «термореле ТР-601»), А так же, схема подключения греющего кабеля.
 После нескольких экспериментов стало ясно, что оптимальным будет терморезистор с отрицательным ТКС и 
 номинальным сопротивлением 10 кОм (при температуре +25°С). При 0°С сопротивление такого терморезистора 
 повышается до 40 кОм, а при (-15°С)до 100 кОм.
 Установка температурного порога будет производиться тем же подстроечным резистором, что есть на плате 
 фотореле ФР-601. В процессе налаживания может потребоваться подбор сопротивления резистора 560 кОм (в 
 одном экземпляре ФР-601 его пришлось закоротить, в другом этого не потребовалось), и возможно потребуется 
 установка добавочного сопротивления RD параллельно терморезистору, если окажется что нужно увеличить нижний 
 предел регулировки температурного порога.
 Вполне возможно что отдельные экземпляры фотореле ФР-601 из разных партий и дат выпуска могут существенно 
 различаться, поэтому нужно перед выбором терморезистора провести один эксперимент.
 Включите фотореле согласно схеме, установите регулятор чувствительности в среднее положение. При этом, при 
 обычном дневном свете реле не включается. Затем, задернув шторы, прикрывая фотореле бумагой добейтесь 
 срабатывания. Запомните что вы делали.
 Затем, выпаяйте фоторезистор и измерьте его сопротивление в двух вышеописанных условиях. В моем случае при 
 дневном свете было 6 кОм, а на пороге срабатывания около 100 кОм. Соответственно, нужно выбрать 
 терморезистор, сопротивление которого при температуре (-10..-15°С) будет таким, как на пороге срабатывания для 
 данного конкретного экземпляра фотореле ФР-601.
 Терморезистор проще всего установить на место фоторезистора, а все устройство расположить на улице.
 PK 05-2015

