Автоматический выключатель света для тамбура
- Подробности
- Категория: освещение
- Опубликовано: 17.08.2018 08:11
- Просмотров: 2861
В частных домах, построенных в средней полосе или северной части России обычно имеются тамбуры, - пристроенные небольшие помещения, суть которых в том, чтобы зимой защитить дом от холода при входе и выходе из него. Тамбур представляет собой закрытое, утепленное, но не отапливаемое помещение, в виде пристройки к дому. Это такая своеобразная «шлюзовая система», - одеваетесь дома, выходите в тамбур, закрываете за собой дверь в дом, потом открываете дверь на улицу. В результате прямого потока холодного воздуха в дом нет. Недостаток тамбура обычно в том, что в нем темно, даже если есть окошко, то оно небольшое. Плюс еще там может быть различный садовый инвентарь. Потому есть реальная опасность получить травму, например, наступив на грабли и споткнувшись о снеговую лопату. Нужно освещение. Но с двумя выключателями, - один в доме, другой на улице. Обычно так и делают, но можно процесс управления освещением в тамбуре и автоматизировать.

Обычно, в тамбуре человек находится не долго, не более двух минут. Поэтому можно сделать устройство с таймером, которое будет при входе в тамбур включать свет на две минуты. Но бывает, что в тамбуре приходится и задержаться (в поисках нужных грабель или лопаты), в таком случае должна быть возможность продления интервала или вообще фиксации схемы во включенном состоянии. И чтобы свет не выключался неожиданно нужно предупреждение о приближении выключения, например, миганием осветительной лампы.
Принципиальная схема устройства, которое делает все выше сказанное, показана на рисунке 2.
Особенность схемы в том, что в качестве источника питания и выходного каскада - выключателя лампы используется часть схемы готового фотореле типа ФР-601.
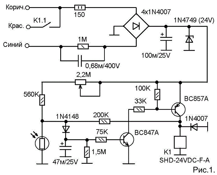
Фотореле ФР-601 - изделие китайского производства с русским названием, предназначено для включения света, когда темно и его выключения, когда светло. Цена данного устройства в спецмагазинах типа «Промэлектроснаб» весьма демократичная, и практически дешевле комплекта радиодеталей на данное фотореле из магазина типа «Радиодетали».
Схема фотореле ФР-601 срисованная с печатной платы показана на рис.1. Ничего необычного, - есть источник питания 24V, электромагнитное реле, транзисторный ключ, ну плюс еще детали, фоторезистор, а так же весьма просторный круглый
корпус, в котором без проблем можно разместить дополнительную схему, собранную объемным монтажом.
На рисунке 2 прерывистой линией выделена часть схемы фотореле ФР-601, которая используется (остальные детали схемы ФР-601 удалены). Остаток схемы ФР-601 (тот, что выделен на рисунке) используется как источник питания для логической схемы и выключатель света.
Так как 24V многовато для питания ИМС серии К561 в схему введен дополнительный стабилизатор на R1 и VD1, понижающий напряжение на ИМС до 5V. Выключателем управляет схема посредством полевого транзистора VT1, когда он закрыт на базу ВС847А поступает напряжение через R2 и R3, и реле К1 включает освещение. Если VT1 открыт он шунтирует базу ВС847А и реле К1 свет выключает.
Управляется схема тремя предметами, - герконовым датчиком SD1, устанавливаемом на двери на улицу, герконовым датчиком SD2, устанавливаемом на двери в дом, и выключателем S1, который работает наоборот (чтобы принудительно включить свет его нужно выключить). Все эти три предмета соединены последовательно. Когда все двери закрыты, и S1 включен на входе R счетчика D2 ноль.
При открывании любой двери или выключении S1 цепь размыкается и через резистор R5 на вход R D2 поступает напряжение высокого логического уровня. Счетчик обнуляется, следовательно, на всех его выходах нули. Нули и на всех входах элементов D1.2, D1.4. На их выходах - единицы, на выходе D1.4 - ноль. Транзистор VT1 закрыт, а свет включен.
После закрывания двери (или включения S1) счетчик D2 начинает считать импульсы, которые генерирует мультивибратор на элементе D1.1. Частота этих импульсов около 60 Hz. Примерно через две минуты на выводе 3 возникает логическая единица. Затем, еще через одну секунду единица появляется на выводе 6. На выходе D1.2 устанавливается ноль, а на выходе D1.4 - единица. Транзистор VT1 открывается и лампа гаснет. Но не на долго. Еще через секунду на выводе 6 устанавливается ноль, и лампа включается снова. Таким образом, лампа мигнула. Затем мигает еще раз, и появляется единица на выводе 12. Теперь на выходе D1.3 устанавливается ноль. На выходе D1.4 -единица, лампа гаснет. Ноль с выхода D1.3 поступает и на вывод 2 D1.1, блокируя мультивибратор на D1.1. Свет гаснет, и схема фиксируется в таком состоянии до очередного обнуления счетчика D2 (до открывания двери, выключения S1). Таким образом, после открывания двери свет горит примерно две минуты, затем два раза мигает и гаснет. Мигает, чтобы предупредить, что сейчас свет будет выключен, если свет еще нужен, нужно выключить S1 или открыть любую дверь.
Поскольку выход схемы релейный, можно использовать любой осветительный прибор (лампу накаливания, энергосберегающую, светодиодную...).
Датчики SD1 и SD2 - стандартные герконовые датчики положения двери для охранных систем. При открывании двери контакты размыкаются.
Каравкин В.
PK 12-2015
АВТОМАТ ДЛЯ ОСВЕЩЕНИЯ ДВОРА ИЛИ ПОДЪЕЗДА
Автомат лестничного освещения
Автомат освещения коридора
Доработка автомата кратковременного включения лестничного освещения
Проходной выключатель.

