100 Вт сабвуфер усилитель.
- Подробности
- Категория: Сабвуферы
- Опубликовано: 19.03.2017 21:28
- Просмотров: 3253
Описание.
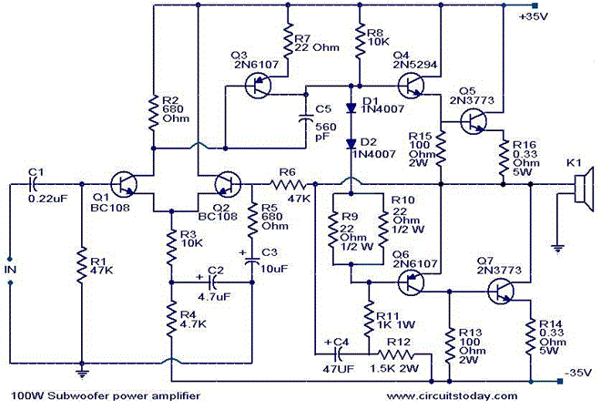
Это схема полностью транзисторного усилителя сабвуфера, который может дать на выходе 100W.Усилитель собран на семи транзисторах в том числе четыре в выходном каскаде. Транзисторы Q1 и Q2 предусилитель. Транзисторы Q4- Q7 выходного каскада. Поскольку ни одна ИС не используется схема очень надежная и может быть легко собрана на общей печатной плате.
Схема подключения со списком частей.

Заметки.
Схема может питаться от +35 V/-35V, 5A двухполярного источника питания.
Использовать 100W, 12-дюймовый низкочастотный динамик на выходе.
Все электролитические конденсаторы должны быть на 100V.
Транзисторы Q4 - Q7 должны быть оснащены радиаторами.

