Автомат для витрины
- Подробности
 - Категория: Включатели выключатели
 - Опубликовано: 27.06.2018 09:46
 - Просмотров: 2173
 
Известно, что важно не только завезти в магазин или торговую точку хороший и нужный товар, необходимо еще и привлечь внимание потенциальных покупателей. Светящиеся и движущиеся объекты на витрине давно перестали быть новинкой, и большинством покупателей воспринимаются только как своеобразный «оптическо-акустический шум), на который просто не обращают внимание. Куда интереснее и привлекательней, если объекты на витрине будут приводиться в действие не постоянно, а только при приближении к ним человека. Например, в магазине игрушек при приближении к витрине ребенка (или его родителей) будет включаться игрушечная железная дорога или начнет ходить по прилавку робот или гримасничать электромеханический клоун.

 В отделе светотехники может сама включиться люстра, заинтересовавшая посетителя отдела, или начнется демонстрация работы какого-то другого товара.
 Безусловно, в данном случае можно использовать популярные сейчас тепловые датчики движения, но они, в силу большой зоны контроля и слабой реакции на неподвижно стоящего человека, мало подходят для этого случая. Здесь будет более уместным датчик на инфракрасных лучах, работающий на отражение. Ниже дается описание датчика работающего именно на таком принципе.
 Автомат работает в двух режимах, которые можно выбирать перестановкой перемычки S1. В первом случае, при приближении человека будет включаться нагрузка, и будет так оставаться включенной до тех пор, пока человек не отойдет от витрины. Затем, нагрузка еще некоторое время будет включенной, а затем, выключится. В другом положении перемычки S1 автомат работает иначе. При приближении человека нагрузка включается, но работает только ограниченное время.
 Время, в течение которого нагрузка работает во втором случае, и в первом, после того как человек отойдет от витрины, устанавливается переменным резистором вручную.
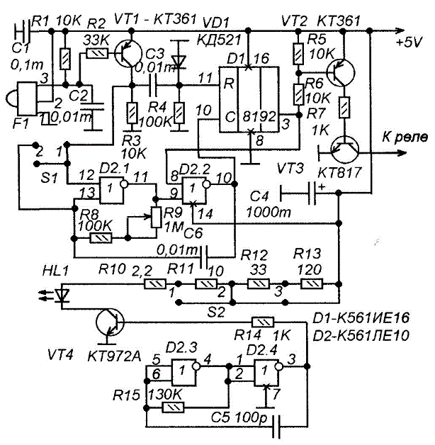
 Собственно датчик состоит из инфракрасного светодиода HL1 (от пульта ДУ телевизоров) и фотоприемника F1 (типа TSOP 2136, SFH506-36 или другой аналогичный). Оба направлены в одну сторону, - на покупателя. Между ними расстояние небольшое, — около 20 мм, но есть светонепроницаемая перегородка, чтобы свет от светодиода не мог попадать на фотоприемник непосредственно.
 Мощность излучения светодиода перестановкой перемычки S2 устанавливают такой, чтобы реагировал на положение человека не далее определенного расстояния от витрины.
 Внутренний фильтр фотоприемника настроен на селекцию импульсов частотой 36 кГц. Для удачной работы, ИК-светодиод должен излучать вспышки ИК-света, следующие именно с такой частотой.
 Мультивибратор на элементах D2.3 и D2.4 вырабатывает импульсы частотой 36 кГц, которые поступают на ключ на составном транзисторе VT4, в коллекторной цепи которого включен ИК-светодиод. Если перед датчиком пустое пространство, то лучи ИК-светодиода не отражаются и не попадают на оптически чувствительную поверхность F1. На выходе (вывод 3) F1 состояние логической единицы и транзистор VT1 закрыт. Счетчик D1 предварительно (предыдущим циклом) установлен в состояние «8192», при котором на его выводе 3 логическая единица. Ключ на транзисторах VT2 и VT3 закрыт и реле, включающее нагрузку (на схеме не показано) обесточено.
 При приближении человека на расстояние чувствительности датчика, ИК излучение светодиода HL1 отражается от него и попадает на фотоприемник F1. Выходной ключ фотоприемника открывается и на его выходе возникает состояние логического нуля. Транзистор VT1 открывается и с помощью цепи R4-С3 формирует импульс, который обнуляет счетчик D1. На выходе счетчика устанавливается логический ноль и ключ на транзисторах VT2 и VT3 открывается, включая нагрузку.
 Одновременно, освобождается вывод 8 элемента D2.2 и, если перемычка S1 находится в положении «2», мультивибратор на элементах D2.1 и D2.2 начинает работать и импульсы с его выхода поступают на счетный вход счетчика. Спустя некоторое время число этих импульсов достигает 8192 и на старшем выходе счетчика устанавливается логическая единица. Это приводит к закрыванию ключа на транзисторах VT2 и VT3 и блокировке •мультивибратора на D2.1 и D2.2. Нагрузка выключается. Промежуток времени, в течение которого нагрузка остается включенной после того как обнуляется счетчик D1, зависит от частоты импульсов, генерируемых мультивибратором на элементах D2.1 и D2.2 и устанавливается переменным резистором R9.
 В том случае, когда перемычка S1 в положении 1, одновременно с обнулением счетчика, при приближении человека к датчику, происходит дополнительная блокировка мультивибратора подачей напряжения логической единицы с коллектора VT1 на вывод 12 D2.1 Это значит, что мультивибратор начнет работать только после того, как человек отойдет от датчика и на выходе F1 установится единица. Поэтому, нагрузка будет включена все время, пока есть отражение света от HL1 на F1 и выключится только после того, как это отражение прекратится, но не сразу, а спустя некоторое время, которое понадобится, чтобы счетчику D1 досчитать до 8192-х.
 На печатной плате, расположенной в пластмассовом корпусе, размещены все детали, показанные на схеме. Переменный резистор R9 механически не закреплен на плате. Он привинчен в отверстии в корпусе, и соединен с платой монтажными проводниками. Реле расположено за пределами платы, возле нагрузки. Схема, показанная на рисунке, питается от стабилизированным напряжением 5V, а обмотка исполнительного реле питается, напряжением, соответствующим номинальному для его обмотки. Например, если это автомобильное реле, то для его обмотки нужно напряжение 12V. Параллельно обмотке реле нужно включить диод в обратном направлении, защищающий транзистор от обратного выброса ЭДС самоиндукции.
 Налаживание заключается настройке частоты мультивибратора D2.3-D2.4 на частоту фильтра фотоприемника F1.
 Каравкин В.
 Литература :
 1. Каравкин В. Фотодатчик для витрины, ж. Радиоконструктор 01-2003, с. 32-34.
 

