Регулятор яркости автомобильной фары
- Подробности
 - Категория: Прочие схемы
 - Опубликовано: 05.03.2018 09:08
 - Просмотров: 2688
 
Меркулов П.А.
 Конечно же, речь не идет об основных автомобильных фарах, - там все просто, ближний и дальний свет. Хотя, конечно, может быть было бы и интересно организовать регулировку их яркости. Речь идет о дополнительной фаре (или фарах) -прожекторе, которую можно использовать при активном отдыхе как дополнительный источник света. Обычно такие фары устанавливают на «Нивы» и прочие внедорожники, на багажник на крыше или дугу безопасности, либо сзади на поворотном кронштейне. Почему нужен регулятор яркости? Потому что включение такого света на полную яркость может быть не всегда желательно, особенно это касается фары-прожектора на поворотном кронштейне.

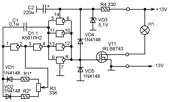
 Схема показана на рисунке 1. Это регулятор мощности с ШИМ. Мультивибратор на микросхеме генерирует импульсы, скважность которых можно регулировать переменным резистором. А эти импульсы поступают на затвор мощного ключевого полевого транзистора. Транзистор используется IRLB8743, у которого максимальный постоянный ток через затвор 160А (импульсный 640). Что, при напряжении питания фары 12V, теоретически, позволяет работать с фарой мощностью до 1920W. Хочу сказать, что мощность стандартной лампы ближнего/дальнего света для автомобильной фары обычно 65-80W, так что, как видите, запас по мощности более чем достаточен. При этом существенно нагреваться транзистор
 не должен, так как сопротивление его открытого канала всего 0,0031 Оm, даже при токе в 50 А (мощность лампы 600W) на нем будет выделяться мощность всего 7,7 W (максимально допустимая для него мощность 136W).
 Монтаж выполнен объемным способом в корпусе от неисправного коммутатора зажигания «Волги» (или «УАЗа»). Корпус его служит и радиатором для транзистора, который прикреплен к нему. Транзистор электрически изолирован от корпуса, так как корпус соединен с минусом источника питания. Микросхема D1 со всеми деталями держится на выводах переменного резистора R1, для которого в корпусе просверлено отверстие. Дополнительно в корпусе проложена отрицательная шина из толстой медной луженой проволоки, к которой припаяны С2, VD3, VD5, а так же, истоковый вывод транзистора и клемма подачи минуса питания.
 Сопротивлений R1 и R2 может и не быть. Но если они есть, подбором их величин можно установить пределы регулировки.
 РК 12 2016
 

