Калибратор осциллографа П. ПЕТРОВ
- Подробности
- Категория: Осциллографы
- Опубликовано: 18.03.2017 01:56
- Просмотров: 4154
П. ПЕТРОВ, г. София, Болгария
Осциллографы, выносные делители напряжения для них, инструментальные усилители, вольтметры и другие измерительные приборы требуют периодической проверки и калибровки. Предлагаемое устройство может быть использовано для выполнения этих и других операций, при которых требуется источник напряжения известной формы, частоты и амплитуды.
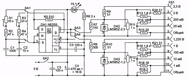
Его схема изображена на рисунке.

В нём использованы таймер NE555 (DA1) и прецизионные аналоги стабилитрона (источники образцового напряжения — ИОН) LM385 (DA2 и DA3).
Таймер DA1 включён по схеме генератора прямоугольных импульсов со скважностью, близкой к двум. В верхнем по схеме положении переключателя SA1 частота следования генерируемых им импульсов определяют по формуле

При указанных на схеме номиналах элементов частоту F1 устанавливают равной 10 кГц подстроечным резистором R1, а частоту F2 — 1 кГц подстроечным резистором R3. В качестве DA1 можно использовать и экономичный таймер структуры КМОП LMC555 или ICM7555.
Переключателем SA3 выбирают форму напряжения на гнёздах 1—4 разъёма XS1. Если он в верхнем положении, это импульсы положительной полярности, амплитуда которых указана у каждого гнезда, если в нижнем — постоянное напряжение с такими же значением и полярностью. Аналогичную функцию выполняет переключатель SA4 для сигналов, выводимых на гнёзда 6—10 разъёма.
Импульсное или постоянное напряжение 2,5 В на гнезде 1 относительно общего провода (гнёзд 4 и 11) стабилизирует ИОН DA2. Если установлен указанный на схеме LM385Z-2.5, то точное значение этого напряжения будет лежать в интервале 2,425...2,575 В. Оно будет таким же, если в качестве DA2 использовать микросхему TL431, соединив её управляющий вход с катодом. Более высокую точность (2,462...2,532 В) обеспечит ИОН LM385BZ-2.5.
Подстроечным резистором R11 на гнезде 2 устанавливают точное значение напряжения 2 В. Из него с помощью резистивного делителя R13—R15 получают напряжение 200 мВ на гнезде 3 и 20 мВ — на гнезде 4.
Стабилизатор напряжения 1,235 В на гнезде 6 — ИОН DA3. Если это LM385Z-1.2, оно будет лежать в интервале 1,205... 1,260 В, а если LM385BZ-1.2, — 1,223...1,247 В. Напряжение 1 В на гнезде 7 устанавливают подстроечным резистором R12, а напряжения 100 мВ (на гнезде 8), 10 мВ (на гнезде 9) и 1 мВ (на гнезде 10) получают с помощью делителя на резисторах R16—R19.
SA2 — выключатель питания, а светодиод HL1 (он может быть любого типа) — индикатор его включения. Номинальное напряжение питания — 5В. Его можно уменьшить до 4,5 или увеличить вплоть до 15 В. Но в последнем случае может потребоваться подборка резисторов R7 и R8 для обеспечения нормальных режимов работы микросхем DA2 и DA3. Нужной яркости свечения светодиода добиваются подборкой резистора R6.
Налаживание калибратора заключается в установке значений частоты следования импульсов 1 и 10 кГц (соответственно подстроечными резисторами R3 и R1), напряжения 2 В на гнезде 2 подстроечным резистором R11 и напряжения 1 В на гнезде 7 подстроечным резистором R12.
Чертёж возможного варианта платы показан на рис. 2.

На ней размещены все детали, кроме переключателей SA1, SA3, SA4, выключателя питания SA2 и
розетки XS1. Постоянные резисторы — любые малогабаритные (МЛТ, С2-33 и т. п.), подстроечные — PV32H (СПЗ-19а), конденсаторы С1—СЗ,С5 — керамические К10-17, KM, C4 — оксидный импортный. Остальные детали — указанных в статье типов. При разработке платы признано целесообразным поменять местами светодиод HL1 и резистор R6. Отверстия, изображённые двумя концентрическими окружностями, предназначены для проводов, соединяющих плату с розеткой XS1 (числа 1 —11 рядом с этими отверстиями — номера её контактов).
Радио №7/2014


