Контрольный приёмник радиолюбителя-коротковолновика
- Подробности
 - Категория: любительский кв диапазон
 - Опубликовано: 15.03.2017 15:17
 - Просмотров: 16654
 
Григорий Ксенз (UR4MU), г. Северодонецк
 При конструировании спортивной приёмо-передающей KB/ УКВ аппаратуры возникает необходимость слухового контроля формируемых SSB/CW сигналов, как в промежуточных, так и в выходных каскадах трансиверов, а также используемых усилителях мощности. Для этого необходимо иметь контрольный приёмник с невысокой чувствительностью, достаточной ширркополосностью, хорошим качеством воспроизведения по низкой частоте, отсутствием АРУ.
Практическая работа в эфире показывает, что такой приёмник нужен и владельцам импортной техники, создающим сигналы передачи с использованием широких возможностей таких TRX, но не имеющим, порой, объективного представления о своём сигнале в эфире.
 Автором предлагается один из вариантов такого приёмника. Приёмник, изготовленный в расширенном варианте, подтвердил ожидаемые характеристики, удобен в эксплуатации, надёжен, занимает мало места, что тоже немаловажный фактор.
 Расширенный вариант приёмника имеет встроенный резонансный волномер, логарифмический вольтметр измерения уровня контролируемых сигналов.
 Рабочий диапазон частот приёмника и волномера разбит на два поддиапазона : I - 1,6-7,4 МГц; II - 7,2-33 МГц.
 Чувствительность приёмника с антенного входа при отношении сигнал/шум 10 дБ по диапазонам: 1,9 МГц -140 мкВ; 3,5 МГц - 130 мкВ; 7,0 МГц - 50 мкВ; 14,0 МГц - 50 мкВ; 21,0 МГц - 40 мкВ; 28,0 МГц - 30 мкВ.
 Диапазон измеряемых уровней сигналов на выходе приёмника 54 дБ (9 баллов по шкале S).
 Неравномерность АЧХ приёмника по НЧ в диапазоне 200-3000 Гц - 2,4 дБ.
 Сопротивление нагрузки УНЧ приёмника 60... 100 Ом.
 Имеется встроенная телескопическая антенна.
 Приёмник может быть построен в нескольких вариантах, которые показаны на блок-схемах (рис.1).
 
 Резонансный волномер позволит контролировать наличие побочных излучений в передатчике. Его можно использовать также и в качестве резонансного индикатора при настройке промежуточных каскадов передающих трактов (ВЧ вольтметр реагирует на все составляющие сигналов, а волномер - избирательно), антенных устройств и т.д. Градуированная шкала волномера является и шкалой настройки приёмника.
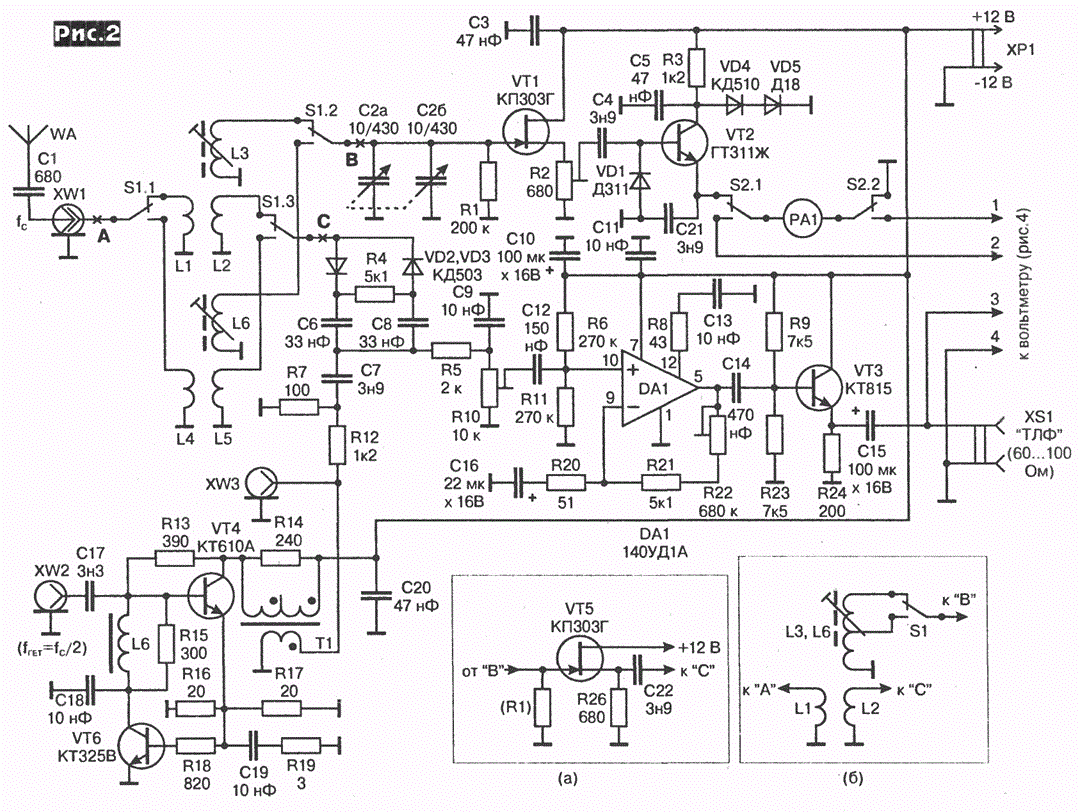
 Принципиальная схема приёмника изображена на рис.2.
 
 Собственно, это приёмник прямого преобразования частоты. Принимаемые сигналы на вход приёмника могут поступать со встроенной телескопической антенны, от выносной катушки связи, путем подачи сигналов на антенный вход с учетом низкого входного сопротивления (50-75 Ом) входных цепей приёмника и волномера. Длина телескопической антенны, положение выносной катушки связи определяют уровень сигналов на входе приёмника и волномера. Настройка входных цепей приемника в резонанс с принимаемым сигналом осуществляется колебательным контуром L3C2 либо L6C2. Поддиапазон выбирается переключателем S1. Полезный сигнал с L2 либо L5 поступает на смеситель на встречно-параллельных диодах с автоматическим смещением. Выделенный ФНЧ R5C9 звуковой сигнал через регулятор громкости подается на УНЧ, где усиливается предварительным каскадом на DA1, имеющим коэффициент усиления порядка 57 дБ (>700), и выходным усилителем мощности на VT3. Усилитель на DA1 имеет корректировку усиления, а выход приёмника рассчитан на подключение телефонов сопротивлением 60-100 Ом и обладающих минимальной неравномерностью АЧХ в пределах 100-5000 Гц.
 Перестраиваемый контур L3C2 либо L6C2 нагружен исто-ковыми повторителями на VT1 и VT5 (рис.2а) для исключения влияние низкого входного сопротивления волномера на колебательный контур, а также увеличения чувствительности приёмника при установке УВЧ на VT5 (см. варианты исполнения приемника на рис. 1).Такая схемотехника также увеличивает чувствительность волномера, которую можно регулировать потенциометром R2. Переменным резистором R10 устанавливают необходимое усиление приемника по НЧ.
 Измерительная часть волномера представляет собой детектор ВЧ по схеме удвоения напряжения, нагруженный стрелочным индикатором Р1. Индикатор путем переключения S2 используется и в вольтметре измерителя уровня сигналов на выходе приёмника.
 В качестве гетеродина приёмника применяется генератор Г4-102, либо ГСС другого типа, имеющий уровень выхода 80-100 мВ на нагрузке 50-75 Ом. Частота гетеродина устанавливается в 2 раза ниже частоты принимаемого сигнала. Сигнал ГСС поступает на вход широкополосного усилителя (ШПУ) на VT4VT6 с малой неравномерностью АЧХ в рабочем диапазоне частот, усиливающего сигнал ГСС до необходимого уровня. Сигнал ГСС через ШПУ и R12R7 поступает на смеситель VD2VD3. Частота ГСС контролируется частотомером (при необходимости).
 Также возможен упрощенный вариант входных цепей (рис.2б), но в таком случае чyвcтвитeльнocть приёмника на НЧ поддиапазоне уменьшится.
 При отсутствии ГСС можно в качестве гетеродина использовать генератор с кварцевой стабилизацией частоты. Один из вариантов схемы такого генератора показан на рис.3.
 
 Нужно только помнить, что частота гетеродина должна быть вдвое ниже частоты сигнала. Однако, это будет приёмник на одну частоту, а слуховой и индикаторный (по вольтметру) обзор сигналов передачи придется осуществлять за счёт перестройки частоты трансивера. Частотные показатели снимаются с цифровой шкалы трансивера. Не совсем удобно, но тоже вариант.
 Можно применить самодельный перестраиваемый гетеродин, но автор не рассматривал такой вариант, т.к. ГСС все-таки позволяет перекрыть без промежутков весь частотный диапазон от 1,6 до 33 МГц. При необходимости можно изготовить и «плавный» гетеродин, установив в нем переключатель диапазонов, КПЕ с верньером и узлом расстройки (для точной установки частоты и плавности перестройки в пределах +/-3...5кГц), и, конечно, обеспечив хорошую стабильность частоты, необходимый уровень(70-100 мВ) сигнала на нагрузке 50-75 Ом, синусоидальную форму выходного сигнала.
 Вольтметр собран по схеме на рис.4,
 
 где VT1 - УНЧ с компрессией сигналов высокого уровня (логарифмическая функция усиления реализована за счет введения ООС на R6.C3.VD1-VD4), VD5 и VT3 - детектор и УПТ. Сопротивление шунта RШ подбирается в соответствии с используемым измерительным стрелочным прибором Р1 (рис.2) для получения тока полного отклонения в 1 мА в режиме вольтметра.
 Радиодетали и возможные замены
 К схеме приемника на рис.2
 Резисторы R1,R4-R9,R11,R14-R21,R23,R26 - МЛТ-0,25 Вт
 (0,125 Вт); R3R13 -МЛТ-0,25 Вт; R2.R10-CП-4-1.CП3-9a.CП-1,, СПЗ-4бм; R22 - СП-4-1, СПЗ-9а. R16 и R17 паять на каждый вывод эмиттера VT4. Все не полярные конденсаторы - типа КМ, а электролитические -К50-6, К50-35; С2 -двухсекционный КПЕ от ВЭФ12, ВЭФ201-212; С10-КМ с допуском+/-5%; С16-К53.
 VD1 Д311 (Д9, Д18,Д312);VD2-VD3 КД503 (КД521, КД522);VD4-КД510; VD5-Дl8(VD4 иVD5 формируют напряжение 1,2 В).
 VT1-КПЗ0ЗГ
 (КПЗ0ЗВ, КПЗ0ЗЕ); \/Т2-ГТ311Ж с любой буквой; VT3 - КТ815 с любой буквой; VT4 -КТ610А; VT5 - КПЗ0ЗГ (КПЗ0ЗВ, КПЗ0ЗЕ); VT6-KT325B(KT325Б).
 DA1 - 140УД1А (или аналогичная с Кус. = 700).
 L3, L6 наматываются виток к витку проводом ПЭЛШО 0,18-0,31 (ПЭЛ 0,18-0,31) на каркасе диаметром 5...9 мм, сердечник - ферритовый или из карбонильного железа (количество витков подбирается экспериментально). L1L2 и L4L5 наматываются двумя проводами ПЭЛ 0,31 одновременно поверх «холодной» части L3 и L6 как показано на рис.5.
 
  Количество витков L1L2 и L4L5 равно 1/7-1/10 части витков L3 и L6 соответственно.
 Для варианта по рис.2а каркас и сердечник такие же, но при настройке один поддиапазон подстраивается сердечником, а другой - подбором витков соответствующей катушки. Катушки связи
 L1L2 наматываются так же (рис.5), но содержат 3-4 витка ПЭЛ 0,31. Дроссель L7 - 200...300 мкГн типа ДМ и т.п.
 Т1 содержит 3x9 витков тремя скрученными отрезками провода ПЭЛШО 0,18-0,31 (3 скрутки на 1 см) на ферритовом кольце К10x5x6 М2000НМ. Соединение и фазировка обмоток выполняется согласно рис.2. Перед намоткой ферритовое кольцо обернуть лакотканью, а намотку проводов произвести равномерно по кольцу.
 РА1 - стрелочный электромагнитный микроамперметр стоком полного отклонения стрелки 50-250 мкА. Если использовать только волномер, можно взять индикатор от бытовой аппаратуры: М68501, М4762.1 и т.п., а если волномер и вольтметр, нужно установить измерительную головку с линейной градацией шкалы, имеющую 30 делений. Автор применил головку типа М2001 стоком полного отклонения стрелки 30 мкА. Можно взять и менее чувствительную - до 200 мкА. Важно иметь указанную градацию шкалы, т.к. приведенная ниже в таблице градуировка шкалы в децибелах будет использовать малые промежуточные деления шкалы (см. таблицу).
 
 S1 и S2 - П2К либо другие подходящие малогабаритные переключатели на два положения и три направления, и два положения и два направления, соответственно.
 WA - телескопическая антенна от переносного TV или радиоприёмника.
 XW1, XW2 - коаксиальные разъёмы приборные СР50-73ФВ, ХР1 и XS1 - любые подходящие двухконтактные вилка и розетка, соответственно.
 К схеме гетеродина на рис.3
 Резисторы R1 .R2.R4.R5 - МЛТ-0,25 Вт (0,125 Вт), R3 - МЛТ-0,25 Вт, R6 - СП-4-1, СПЗ-9а. Конденсаторы КМ, КД, КТ, К10-19. Значение С1 подбирают для получения необходимой частоты резонанса контура L1C1. С4 подбирают для получения минимально необходимого уровня сигнала гетеродина на затворе VT2.
 VD1 - КС182 или Д808, Д814А.
 VT1 - КПЗ0ЗЕ или КПЗ0ЗГ, КПЗ0ЗВ; VT2 - КП302Б или КП302А.
 ZQ1 - кварцевый резонатор из имеющегося в наличии, при условии, что его частота возбуждения в два раза меньше частоты принимаемого сигнала.
 L1 наматывается на каркасе диаметром 5...9 мм, сердечник - ферритовый или из карбонильного железа (количество витков подбирается экспериментально до получения резонансной частоты L1C1 равной частоте возбуждения ZQ1).
 К схеме вольтметра на рис.4
 Резисторы R1-R12 - МЛТ-0,25 Вт (0,125 Вт), R13 - МЛТ-0,25 Вт. R1 определяет чувствительность вольтметра. С помощью R12 устанавливают стрелку РА1 в конец шкалы при определенном входном напряжении. Значение RШ подбирают для получения тока полного отклонения микроамперметра РА1. Конденсаторы - КМ, К50-6, К50-35.
 VD1-VD5 - КД513 или КД503, КД521, КД522 и т.п. (применять однотипные); VD6 - Д814А или Д808, КС182.
 VT1-VT3-KT315Б(Г
 КПЕ С2 (рис.2) необходимо взять в сборе с «родным» верньером, установленным на его корпусе, и доработать согласно рис. 6.
 
 Такая доработка позволяет реализовать шкалу в 355 градусов. Чем, собственно, и удобен КПЕ от ВЭФ.
 Конструкция
 Корпус приёмника должен быть полностью металлическим. Можно взять, например, алюминиевый футляр от тестера или изготовить из фольгированного текстолита, гетинакса. Все стыки изготавливаемого корпуса паять без щелей. Съёмная стенка-крышка привинчивается к основному корпусу и должна иметь с ним надёжный электрический контакт. Монтаж приёмника выполняется печатным способом, либо на опорных полосках, пятачках, вырезанных на фольгированном пластике, либо «псевдопечатью», когда используется не фольгированный пластик и «дорожки» выполняются одножильным медным проводом, и т.п.
 ШПУ, кварцевый генератор либо «плавный» гетеродин отгораживаются экранами.
 В качестве источника питания можно использовать батареи, аккумуляторы, сетевой блок питания. В последнем случае необходимо обратить внимание на минимум пульсаций на выходе блока питания, чтобы избежать наводок от него по НЧ. Достаточность фильтрации источника определяется на слух при максимальном усилении НЧ тракта.
 Выносная катушка связи содержит 3 витка провода диаметром 0,8-1,2 мм на оправке диаметром 9-10 мм. Провод - одножильный, в изоляции. Катушка фиксируется на конце коаксиального кабеля длиной 70-100 см с коаксиальной вилкой на другом конце для подключения к XW1 вместо телескопической антенны WA.
 Настройка
 Все узлы приёмника неоднократно повторялись и при исправных деталях начинают работать сразу. Естественно, вначале необходимо проверить правильность монтажа. Включив питание, переведите приёмник в режим «волномер» (напряжение гетеродина в таком режиме не подаётся) и произведите настройку входных контуров. Здесь без ГСС не обойтись. Если его нет в наличии, придется где-то арендовать. Сигнал ГСС подаётся на вход через разъём XW1 и производится градуировка шкалы. С помощью волномера вы сможете настроить кварцевый или иной генератор. Затем через разъём XW2 подаётся сигнал с гетеродина (ГСС или другого устройства) -работает приёмник (переключатель S2 - в положение «вольтметр»). Уровень гетеродина подбирается в верхнем по схеме положении движка регулятора громкости R10, до появления шума в телефонах. Это и будет оптимальное напряжение гетеродина (70-100 мВ на XW2 - в авторском варианте).
 Настройка вольтметра сводится к тому, чтобы стрелка РА1 доходила до конца шкалы (последняя отметка) при напряжении НЧ на XS1 при подключенных телефонах 316 мВ. Это положение стрелки ИП устанавливается подбором R1 (см. рис.4). Почему 316 мВ? Это уровень CW тона в ТЛФ автора, соответствующий слуховому уровню сигнала по шкале 8=9 баллов. У вас он может быть другим. Уровни сигналов на входе вольтметра авторского варианта приведены в таблице. Если у вас будет определён другой слуховой уровень 8=9 баллов на ваших ТЛФ, составьте свою таблицу по авторскому принципу и отградуируйте по ней РА1 вашего вольтметра. Для этого (после определения уровня S для себя) отключите R1 (рис.4) от С15 (рис.2) и, подав от звукового генератора сигнал частотой 800-1000 Гц через R1, произведите градуировку. Восстановите соединение - приёмник готов к работе.
 Данная шкала S-метра не привязана к стандартному уровню сигнала на входе приёмника равному 50 мкВ на Rвx=50 Ом при S=9 баллов, а сделана по соображениям слуховой оценки громкости принимаемых сигналов с сохранением стандартного соответствия разнице между соседними баллами шкалы S в 6 дБ. Для сравнительных измерений этого вполне достаточно.
 Применение
 Остановлюсь только на одном моменте - контроль излучаемой полосы. Включите приёмник и по вольтметру на рабочей частоте устанавливаете усиление приёмника - телескопическую антенну, либо выносную катушку связи располагаете так, чтобы стрелка РА1 отклонилась на всю шкалу. Можно подать на вход трансивера запись речевого текста с магнитофона. Естественно, выход передатчика должен быть нагружен на согласованную нагрузку - безиндуктивное сопротивление, а не на антенну! Перестраивая приёмник вверх-вниз по частоте, наблюдайте за показаниями вольтметра и частотомера. Таким образом, вы сможете определить ширину полосы вашего излучаемого сигнала в эфире и при необходимости скорректировать свой режим передачи. Входной контур приёмника настраивается по максимуму сигнала на выходе приёмника и при выполнении указанных работ не перестраивается, т.к. имеет достаточную полосу пропускания.
 Автор надеется, что в остальных случаях читатель знает, как воспользоваться возможностями предлагаемого приёмника.
 Удачи в конструировании и отличных сигналов в эфире!
 Радиохобби 3/2007
 Литература
 1. Инж. Е.Цанов. «Радио, телевизия, электроника» №8/1974 г., стр.257. Едно предложение за АРУ в любительските KB при-емници.
 2. В.Т.Поляков, Трансиверы прямого преобразования-М. Издательство ДОСААФ СССР. 1984г.
 

