Кошачье ухо
- Подробности
- Категория: общие
- Опубликовано: 11.02.2018 13:24
- Просмотров: 2078
Кривенко Р.Ю.
Органы чувств человека, как известно, далеки от совершенства. Очень многие животные обладают куда лучшим зрением, обонянием, слухом. Что касается именно слуха, так здесь мы ну просто «инвалиды». Слышим в очень узком диапазоне, который сами же и называем «слышимым», но наши «братья меньшие» замечательно слышат и общаются на ультразвуке, чего нам, увы, не дано. Однако, человеку дан мозг, какого нет у других обителей планеты Земля, и этот уникальный орган позволяет нам исполнить почти любое свое желание. Хотим слышать ультразвук, - будем слышать! Просто нужно взять в руки паяльник и пригоршню радиодеталей...

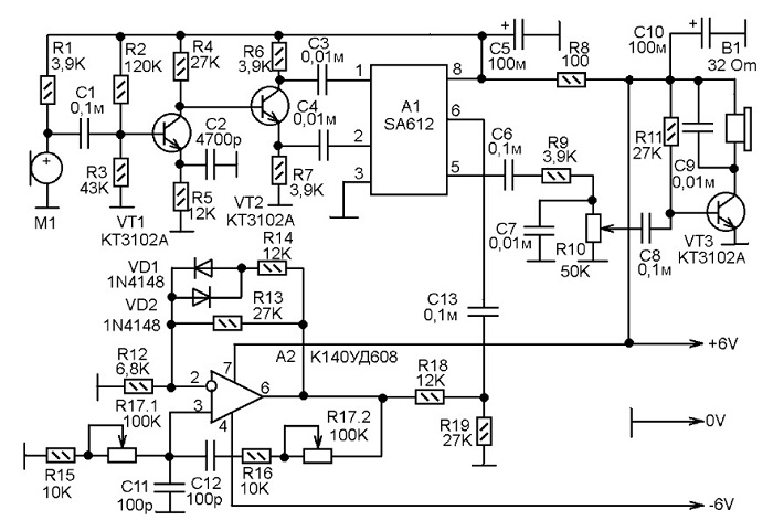
На рисунке показана экспериментальная схема устройства, позволяющего слушать ультразвук. Суть его работы в том, чтобы путем преобразования частоты понизить частоту звука, улавливаемого микрофоном, до уровня, достаточного для слышимости человеческим ухом.
Схема, в общем, напоминает схему приемника прямого преобразования.
Только вместо антенны микрофон. Микрофон М1 - обычный электретный микрофон от бытовой аппаратуры. Он, конечно, не предназначен для работы на ультразвуке, но все же способен на это, хотя с существенным понижением чувствительности. Вот это понижение чувствительности и компенсирует двухкаскадный усилитель на транзисторах VT1 и VT2. Поскольку в качестве смесителя используется микросхема А1 типа SA612, у которой вход симметричный, так и выход усилителя тоже сделан симметричным. Противофазные сигналы снимаются с эмиттера и коллектора VT2 и поступают на входы симметричного смесителя микросхемы А1.
Гетеродин выполнен на операционном усилителе А1. Это генератор синусоидального сигнала, перестраиваемый сдвоенным переменным резистором R17 в пределах 10-130 kHz. Схема построена с мостом Винна в цепи положительной обратной связи операционного усилителя. Сдвоенный переменный резистор регулирует R-составляющую этого моста. А стабилизация выполняется по цепи ООС усилителя с помощью встречно-параллельно включенных диодов VD1, VD2 и резистора R14.
Выходной сигнал гетеродина с выхода А2 через корректирующий делитель на резисторах R18-R19 и разделительный конденсатор С13 поступает на гетеродинный вход микросхемы А1, на её вывод 6.
Как обычно, в результате взаимодействия сигналов гетеродина и входного в смесителе, на его выходе получается два сигнала - суммарный и разностный. Суммарный сигнал в значительной степени подавляется простейшим ФНЧ на
резисторе R9 и конденсаторе С7, а так же конденсатором С9, включенным параллельно головным телефонам В1.
Резистор R10 служит регулятором громкости. Выходной УНЧ сделан на одном транзисторе VT3, нагружен на головные телефоны В1.
Источник питания должен быть двух-полярный, стабилизированный +6V.
Устройство было сделано с экспериментальными целями, поэтому монтаж был выполнен на макетной печатной плате, а источником питания служил лабораторный блок питания.
РК 04-2016


