Радиотракт для передачи DTMF-сигнала
- Подробности
 - Категория: охрана пром
 - Опубликовано: 11.04.2018 08:08
 - Просмотров: 2495
 
Снегирев И
 Создавая охранную или телеметрическую систему, систему радио-управления всегда возникает вопрос с тем, как организовать кодирование команд управления или объектов охраны. В самодельной системе может оказаться очень заманчивым использование DTMF-кодирования, применяемого в тональной телефонии. Здесь и относительная доступность микросхем кодера и декодера, и хорошая помехозащищенность. Здесь приводятся схемы передающего и приемного трактов с амплитудной модуляцией для передачи DTMF-сигнала или аудио-сигнала на дистанцию не более 300 метров.

 Конечно, наиболее удобно пользоваться уже готовыми и отлаженными модулями передатчика и приемника, выполненных в виде микросборок. Таких модулей производится немало, но, к сожалению, эта элементная база сейчас, по разным причинам, доступна далеко не всем радиолюбителям. Поэтому, во многих случаях самодельные модули приемника и передатчика, выполненные по простым схемам могут быть оптимальным решением.
 Как показывает практика, несмотря на нынешнее развитие ближней связи на УКВ диапазонах, при изготовлении в любительских условиях с точки зрения технологической простоты, минимальной себестоимости и наилучшего качества работы самодельной системы, оптимальной является система, состоящая из передатчика, работающего на частоте диапазона «27 МГц» с кварцевой стабилизацией частоты, и широкополосного приемника, построенного по простой регенеративной схеме.
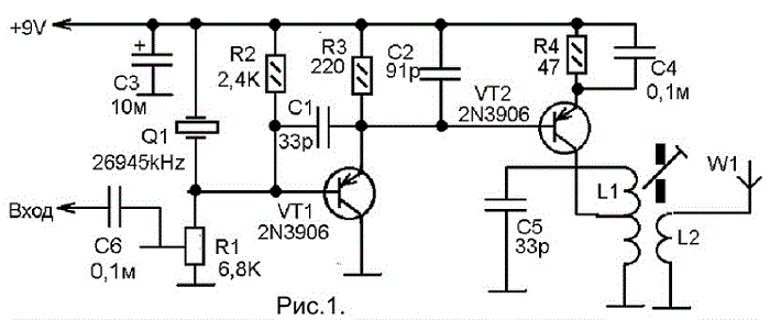
 Принципиальная схема передатчика показана на рисунке 1. Передатчик излучает мощность около 0,1 Вт при напряжении питания 9В. Напряжение питания может быть снижено до 6В, при этом мощность снизится примерно в два раза. Особенность схемы передатчика в том, что его транзисторы, один из которых работает в задающем генераторе (VT1), а другой (VT2) в усилителе мощности включены по схеме составного транзистора.
 Частота генерации устанавливается кварцевым резонатором Q1. Он должен быть на частоту в диапазоне «27 МГц» или на частоту меньше в два или три раза. При этом передатчик будет работать на второй или третей гармонике кварцевого резонатора.
 Схема амплитудной модуляции здесь очень простая, она получена экспериментальным путем. На базу транзистора VT1 поступает напряжение через резистор R1. От него зависит амплитуда сигнала на выходе. Этот резистор сделан подстроечным, и на его ползунок через конденсатор С6 подается напряжение 34 от DTMF-кодера или другого источника НЧ сигнала. Подстраивая R1 можно выбрать оптимальный режим модуляции. В крайне нижнем положении амплитудная модуляция отсутствует. При движении вверх по схеме она увеличивается, но в какой-то момент амплитуда ВЧ сигнала на выходе передатчика начинает падать, и генерация срывается из-за того, что НЧ сигнал модуляции начинает ВЧ сигнал на базе VT1, шунтируя его.
 Усилитель мощности выполненный на транзисторе VT2 получает ВЧ-напряжение и напряжение смещения, необходимое для работы с эмиттера транзистора VT1. Колебательный контур L1-C5 включенный в его коллекторной цепи должен быть настроен на частоту передачи. То есть, при использовании резонатора на частоту канала - на частоту резонатора. А при использовании резонатора для работы на второй или третьей гармонике - соответственно, на частоту в два или три раза больше частоты используемого резонатора.
 Катушка L2 служит для обеспечения согласования контура с антенной, в качестве которой можно использовать проволочный штырь или «подвеску» из монтажного провода.
 Приемный тракт (рис. 2) выполнен на трех транзисторах. На транзисторах VT1 и VT2 выполнен регенеративный детектор, а транзистор VT3 работает в качестве предварительного усилителя продетектированного сигнала.
 Сигнал от антенны поступает на коллекторный контур L1-C2, настроенный на такую же частоту, что и контур передатчика. Конденсатор С1 является разделительным. На транзисторах VT1 и VT2 выполнена схема генератора, частота генерации которого устанавливается контуром L1-C2. Но питание на этот генератор поступает через резистор R1 от подстроечного резистора R2, которым можно регулировать напряжение питание данного генератора. Этим резистором устанавливается регенеративный режим работы каскада. При этом, каскад работает как регенеративный детектор, обладая существенной чувствительностью и селективностью. Выходом детектора является точка соединения эмиттеров VT1 и VT2 с резистором R1. Отсюда демодулированный сигнал через LC-фильтр С4-L2-C5 поступает на усилительный каскад на транзисторе VT3.
 Катушки L1 передатчика и приемника имеют сходную конструкцию. Они намотаны на цилиндрических каркасах диаметром 6 мм и длиной 12 мм с подстроенным сердечником из карбонильного железа. Катушки содержат по 15 витков провода ПЭВ 0,31, виток к витку. Катушка передатчика имеет отвод от середины, и на неё намотана катушка связи L2 (рис.1), которая содержит 5 витков того же провода.
 Катушка L2 (рис.2) намотана на ферритовом кольце внешним диаметром 7 мм из феррита проницаемостью 400-2000. Она содержит 100 витков провода ПЭВ 0,12.
 Неполярные конденсаторы - КМГ КД, КТ, К10-7 или импортные аналоги. Электролитические конденсаторы - импортные аналоги K50-35.
 Транзистор 2N3904 можно заменить на КТ3102, КТ368. Транзисторы 2N3906 можно заменить на КТ3107.
 Налаживание следует начать с передатчика. Для контроля излучения антенны удобно пользоваться индикатором излучения, состоящим из достаточно высокочастотного осциллографа (например, С1-65А) и объемной катушкой, подключенной на его входе (объемная катушка может быть бескаркасной, диаметром около 50-70 мм, намотанная 5-6 витков толстого намоточного провода). Для контроля излучения осциллограф с катушкой нужно расположить на расстоянии 1-1,5 метра от антенны передатчика.
 Подключив ту антенну, с которой будет работать передатчик в дальнейшем, подайте на передатчик питание.
 Подстраивая контур L1-C5 и наблюдая за изображением на экране осциллографа, добейтесь изображения максимальной неискаженной амплитуды синусоиды. При настройке следите за тем, чтобы частота сигнала была именно в диапазоне 27 МГц, а не на гармонике {например, 13,5 МГц или 54 МГц). Это можно легко определить по осциллографу (рассчитав по периоду согласно координатной сетке не его экране).
 Ток потребления передатчиком должен быть около 30 миллиампер.
 Затем, подайте на вход модулирующий сигнал. Переключите осциллограф на контроль НЧ сигнала. Если ползунок R1 находится внизу (по схеме) на экране будет широкая полоса ВЧ сигнала. Постепенно поворачивайте R1. Полоса начнет приобретать форму модулирующего сигнала. Подстройкой R1 выставите глубину модуляции 30-50%. Это будет оптимально. Но можно поэкспериментировать с положением R1. При его дальнейшем движении вверх (по схеме) сначала глубина AM будет увеличиваться, а затем начинает снижаться максимальная амплитуда ВЧ сигнала, и далее, генерация срывается.
 В качестве контрольного сигнала для налаживания приемника удобно использовать сигнал готового передатчика.
 Подключите к приемнику ту антенну, с которой он будет работать в дальнейшем. Подстроечный резистор R2 установите в среднее положение.
 Подключите осциллограф к точке соединения эмиттеров транзисторов VT1 и VT2 (рис.2). При выключенном передатчике здесь должно быть какое-то постоянное
 напряжение. Если есть генерация -подстройкой R2 сбейте генерацию. Включите передатчик и подайте на его вход модулирующий сигнал.
 На эмиттерах VT1 и VT2 должно появиться ВЧ-напряжение, с огибающей, соответствующей модулирующему сигналу (смотреть, переключив осциллограф на наблюдение НЧ сигнала).
 Подстройкой контура L1-C2 (рис.2) добейтесь её максимальной амплитуды, Затем, подключите осциллограф к коллектору VT3. Подстройкой подстроечного резистора R2 добейтесь появления на коллекторе VT3 НЧ-сигнала, соответствующего модулирующему. Затем, удаляя передатчик от приемника, более точно подстраивайте R2 и входной контур чтобы обеспечивалась наибольшая дальность связи.
 Режим работы транзистора VT3 устанавливается подбором сопротивления резистора R4. Нужно установить такой режим, при котором, при напряжении питания 9В на коллекторе VT3 есть постоянное напряжение 1 В, при отсутствии сигнала передатчика. При необходимости это напряжение установите подбором сопротивления R4.
 На этом, можно считать налаживание законченным.
 PK 02-2018
 

