Автоматический выключатель светa
- Подробности
- Категория: освещение
- Опубликовано: 26.05.2017 13:16
- Просмотров: 2804
Мордвинин П.А.
Этот выключатель работает в двух режимах, - как обычный выключатель, и как автоматический с таймером, выключающим свет через несколько минут после включения. Управление - двухклавишным выключателем, у которого контакты клавиш не связаны между собой (без общего контакта). Если работать сразу двумя клавишами, - выключатель будет работать как самый обыкновенный. Если только одной, специально помеченной буквой «А» (автомат) то, включив свет, уже можно не беспокоится о его выключении - выключится сам через несколько минут. Чтобы повторить нужно выключить клавишу «А», подождать несколько секунд и включить снова. Даже в режиме «А» можно в любой момент свет выключить вручную, не дожидаясь этих нескольких минут, выключив клавишу «А».

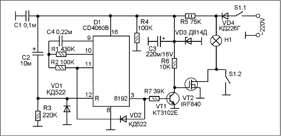
В основе схемы счетчик на микросхеме CD4060B. Лампа Н1 горит когда на старшем выходе этого счетчика имеется логический ноль. При этом согласующий транзистор VT1 закрыт и на затвор полевого высоковольтного ключа VT2 через резистор R6 поступает напряжение, открывающее его. В результате через него поступает пульсирующий ток на лампу Н1 через диод VD4.
Когда на старшем выходе D1 единица транзистор VT1 открывается и напряжение на его коллекторе падает, что приводит к закрыванию ключа VT2. Лампа, естественно, гаснет.
Источником питания логической схемы служит выпрямитель на диоде VD4, а так же, параметрический стабилизатор на стабилитроне VD3 и балластном резисторе R5. Конденсатор СЗ сглаживает пульсации.
Выключатель S1.1 это та самая клавиша «А». При его включении подается питание на схему. Цепь C2-R3 формирует импульс обнуления счетчика, в результате её работы после включения питания счетчик гарантировано оказывается в нулевом положении. При этом на всех его выходах нули, включая и старший выход. Поэтому лампа сразу же включается.
Лампа будет гореть пока на выводе 3 D1 ноль, то есть, пока счетчик D1 подсчитывает импульсы, вырабатываемые его встроенным мультивибратором (внешние элементы мультивибратора - С4, R1, R2), это время зависимо от частоты встроенного генератора D1 (подбирается резистором R1).
Затем на выводе 3 D1 появляется единица. Лампа гаснет, и открывается диодVD2, который останавливает мультивибратор и счет останавливается на этом месте.
В таком состоянии схема будет до тех пор пока её не выключат клавишей «А» (S1.1). Резистор R1 нужен для ускорения разряда конденсатора СЗ после выключения питания.
Если пользоваться одновременно обеими клавишами (S1.1 и S1.2), то при их включении лампа будет включаться, и поскольку S1.2 включен, на работу лампы никак не будет влиять схема, и в частности состояние ключа VT2. При выключении лампа будет выключаться, так как выключается S1.1, подающий питание на всю схему.
Система питания. Лампа, да и все, запитано через диод VD4, практически это однополупериодный выпрямитель. Лампа питается пульсирующим напряжением, эффективное значение которого около 180V. Да, это меньше положенных 220V, но для подсобных помещений, и не только подсобных, вполне достаточно. К тому же, при таком питании возрастает ресурс лампы накаливания (это проверено и доказано еще в начале прошлого века). Экспериментировал я и с энергосберегающими лампами, так называемыми, компактными люминесцентными (с электронным балластом в цоколе), - работают, и весьма неплохо.
Электроника потребляет самую малость, поэтому питается от бестрансформаторного источника, представляющего собой обыкновенный параметрический стабилизатор на старомодном стабилитроне Д814Д в металлическом корпусе и балластном резисторе R5. Конечно, вместо Д814Д можно поставить КС510, КС512 или импортный среднемощный стабилитрон на 10-12V. Конденсатор СЗ, как уже сказано, подавляет пульсации.
Транзистор IRF840 может без радиатора переключать нагрузку до 200W. С радиатором до 2000W. Нижний предел нагрузки - от нуля ватт, то есть, минимального порогового тока как у тиристора у него нет, в этом одно из достоинств ключа на полевом транзисторе по сравнению с тиристором. Диод VD4 должен быть по току и напряжению согласно нагрузке и сети.
О монтаже. Печатные платы делать я перестал уже давненько, сразу как появились хорошие макетные платы промышленного производства. Не люблю я эти химпроцессы. По мне так лучше напаять перемычек. Поэтому, разводки нет. Кому надо, - рисуйте и травите сами.
Макетка со схемой помещена в готовый пластмассовый корпус размерами 160x50x50. Такие корпуса со всем крепяжом и в комплекте с макетной платой часто можно встреть в продаже в крупных городах, а так же, в различных интернет-посылторгах.
РК 04-2015


