СРС9909 - Драйвер светодиодной лампы. Справочник
- Подробности
- Категория: Драйверы
- Опубликовано: 11.04.2017 07:34
- Просмотров: 5520
Микросхема СРС9909 представляет собой драйвер, предназначенный для построения модулей питания светодиодных ламп с широким диапазоном характеристик, что возможно благодаря тому, что СРС9909 работает с внешним электронным ключом, от мощности которого во многом зависят выходные нагрузочные характеристики готовой схемы источника питания светодиодной лампы.
Подключив к выходу драйвера СРС9909 ключ необходимой мощности можно построить модуль питания светодиодов стабилизированным током при мощности от долей Ватт, до более чем 100 Ватт для питания от одного до нескольких сотен светодиодов.
При этом допускается произвольная схема включения светодиодов, как последовательная, так и последовательно-параллельная, в зависимости от конкретных требований.
Для эффективного управления внешним выходным ключом в ИМС СРС9909 имеется драйвер MOSFET, формирующий управляющее напряжение на затворе ключа напряжением до 8В при токе 10 мА.
Потребление микросхемы не превышает 2,5 Вт, что позволило выполнить её в малогабаритном корпусе SOIC-8 (рис.1.).
ИМС СРС9909 может работать как с низковольтным питанием (минимальное напряжение питания 8 вольт), так и с
высоковольтным (до 550В), что делает возможным её применение в автомобильных, бытовых и промышленных светодиодных светильниках.
Эффективность работы драйвера СРС9909 составляет 90% при заполнении ШИМ более 50%. Драйвер СРС9909 предоставляет возможность задания частоты ШИМ-коммутации в диапазоне от З0кГц до 120кГц, поддерживается возможность организации ШИМ-димминга.
Микросхема СРС9909 (рис.2.) работает с частотно-импульсной модуляцией с постоянным контролем пикового тока на выходе ключа.
Схема регулирования является стабильной, позволяющей работать с коэффициентом заполнения более 50% без характерных в таком случае нестабильности и высших гармоник.
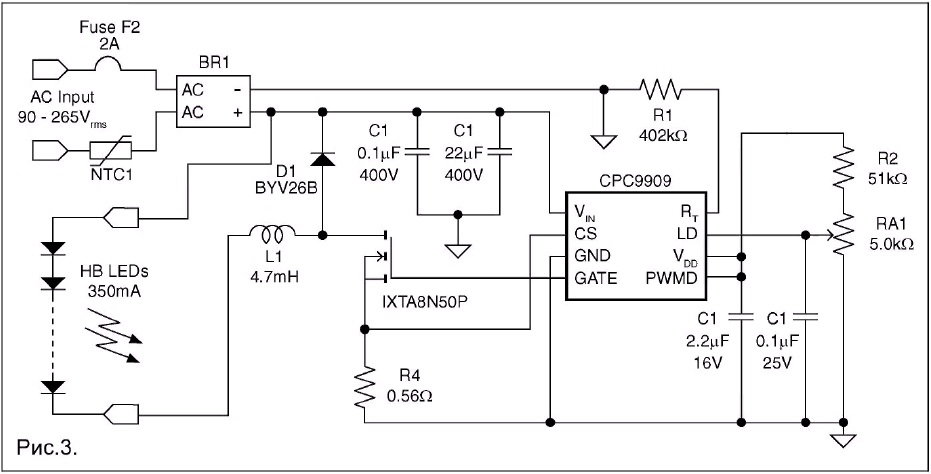
Драйвер на СРС9909 стабилизирует ток в светодиодах, сравнивая с опорным напряжением падение на резистивном датчике тока, подключенном к входу CS микросхемы. Источником опорного напряжения служит встроенный в СРС9909 источник стабильного напряжения 250 мВ. При необходимости на вход LD можно подать меньшее опорное напряжение для организации аналогового диммирования (рис.3) либо для реализации функции мягкого включения (рис.4), при котором происходит постепенное нарастание тока через светодиоды.

В случае отсутствия необходимости в мягком включении и димировании вход LD микросхемы следует подключить к выводу VDD.
|
1. Максимально допустимые пределы входного напряжения Vin ................ -0,5...+560V |
(радиоконструктор 02-2015


