Комплементарно-симметричный УМЗЧ Бока Шиларда
- Подробности
- Категория: УМЗЧ на транзисторах
- Опубликовано: 19.03.2017 18:27
- Просмотров: 6153
на нагрузке сопротивлением 4 Ома развивает мощность 300 Вт, что соответствует среднеквадратическому значению выходного напряжения 34,6 В или амплитуде 48,8 В. Для достижения такой энергетики напряжение питания выбрано довольно значительным UT=±60 В, поэтому во всех каскадах применены современные высоковольтные транзисторы.
В частности, входной двойной дифференциальный каскад Т1-Т4 и каскад усиления напряжения Т5/Т7 выполнены на 2N5401/2N5551 (Uкэ=150 В, Iк=600 мА, Рк=350 мВт), предвыходной каскад Т10/Т11 - на MJE15030/MJE15031 (Uкэ=150 В, Iк=8 мА, Рк=50 Вт), выходной - на парах Т12-Т15 MJ15003/ МJ 5004 (Uкэ=140 В, Iк=20 мА, Рк=250 Вт). Усилитель охвачен цепью общей ООС R13C6/R14C5, задающей Кu = 1 + R13/R14, а также замыкающей 100%-ную ООС по постоянному напряжению, поддерживающую нуль на выходе. Точную подстройку нуля выполняют при налаживании триммером Р1, а начальный ток эмиттеров транзисторов выходного каскада устанавливают триммером Р2. Благодаря полной симметрии схемы в значительной степени компенсированы четные гармоники спектра искажений.

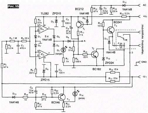
На рис.15 показана схема блока питания.

Здесь кроме платы собственно УМЗЧ Vegerosito показаны блоки защиты акустической системы от щелчков при включении и нештатных ситуаций Vedelem, а также предусилителя Eloerosito. Принципиальные схемы обоих блоков показаны соответственно на рис. 16 и рис. 17.


В режиме нормальной работы в блоке защиты транзистор ТЗ открыт, а Т2 и Т1 закрыты, и акустическая система через замкнутые контакты реле J соединена с выходом усилителя/ Если же постоянная составляющая напряжения на выходе УМЗЧ в аварийной ситуации превысит порог ±10 В (опасный для АС), то, пройдя через делитель R1/R2 и ФНЧ R3C1, она вызовет срабатывание оконного компаратора ICа, ICb, один из выходов которого через D5 или D6, D8, R10 откроет Т2, закроет ТЗ и отключит АС от УМЗЧ с внештатным выходом. Аналогичное отключение произойдет и в случае выключения сети, но тут транзистор Т2 откроется транзистором Т1, на базе которого в нормальном режиме поддерживается запирающее напряжение с выхода специального маломощного выпрямителя D12C5. При отключении сети С5 разрядится через R14 быстрее, чем конденсаторы основного выпрямителя (4x4700 мкф на рис. 15), и база Т1 окажется соединенной с открывающим земляным потенциалом. Предусилитель рис. 17имеет единичный коэффициент передачи и предназначен только для расширения универсальности подключения УМЗЧ. В одиночном варианте это бестрансформаторный симметричный вход, применяемый в профессиональном оборудовании для подавления наводок на межблочный кабель, а в спаренном варианте (рис.18) - каскад инверсии фазы в одном из каналов мостового УМЗЧ, состоящего из двух одноканальных по рис. 14, но возбуждаемых противофазно. На нагрузке сопротивлением 8 Ом такой мостовой вариант развивает мощность 600 Вт.

(«Radiotechnika» №11/2006, с.610-612, №12/2006, с.672, 673 *).
Радиохобби 1/2007.


