Автосигнализация на К561ЛН2
- Подробности
- Категория: охрана авто
- Опубликовано: 11.05.2018 08:18
- Просмотров: 3334
Существует мнение, что хорошую и стабильную автосигнализацию на одной логической микросхеме, содержащей только инверторы, собрать не возможно. В таком случае, представленная в этой статье сигнализация является исключением из правил.

Автосигнализация сделана на одной логической микросхеме К561ЛН2, содержащей шесть логических инверторов. Вход сигнализации подключается к четырем цепям замыкающих датчиков, в качестве которых могут использоваться как имеющиеся в автомобиле датчики включения внутри-салонного освещения, так и дополнительно установленные датчики аналогичного типа.
Сигнализация включается выключателем, расположенным в салоне автомобиля (в "секретном месте"), После включения питания дается выдержка в несколько секунд на выход из салона и закрывание дверей.
А вот способа выключения сигнализации может быть два.
В первом случае (когда устанавливается С5, и не подключается геркон SF1) сигнализация после получения сигнала от датчика включает сирену не сразу, а с задержкой в несколько секунд. В течении этой задержки нужно открыть дверцу и выключить сигнализацию.
Во втором случае (когда не устанавливается С5, но подключен геркон SF1) сигнализация, незамедлительно, по сигналу датчика включает сирену. Но, для того чтобы попасть в салон и, при этом избежать включения сирены, нужно поднести магнитный ключ к определенному месту остекления машины. Тогда индикаторный светодиод погаснет, и у вас будет несколько секунд чтобы открыть дверцу и выключить сигнализацию "секретным выключателем".
После каждого срабатывания датчиков сирена звучит около 15-25 секунд.
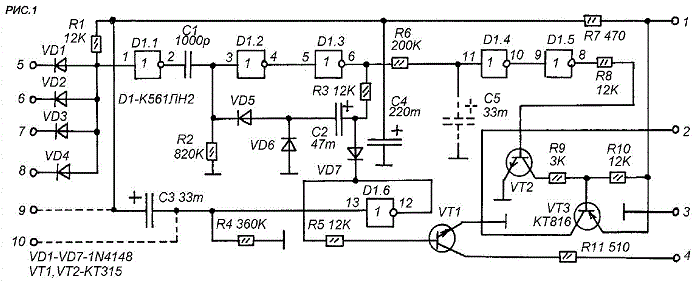
Принципиальная схема показана на рис. 1, схема подключения - на рис. 2.
Цепи датчиков развязаны между собой диодами VD1-VD4. Замыкание катода любого из них на "массу" приводит к тому, что цепь C1-R2 формирует коротенький импульс, который запускает одновибратор на элементах D1.2 и D1.3. По фронту этого импульса на выходе D1.3 появляется логическая единица. Возникает зарядный ток конденсатора С2 через резисторы R2, R3 и диод VD5. Поскольку сопротивление R2 во много раз больше чем R3, зарядный ток С2 "по правилу триггера Шмитта" переключает одно-вибратор в единичное положение. В таком положении схема будет находится столько времени, сколько потребуется конденсатору С2 чтобы зарядиться до такого уровня, когда напряжение на R2 станет ниже порога переключения элемента D1.2 в ноль. С указанными на схеме номиналами С2 и R2 -это примерно 18 секунд.
Сформированный "18-секундный" импульс далее через элементы D1.4 и D1.5 поступает на транзисторный ключ на VT2 и VT3, на выходе которого включена стандартная сирена для автосигнализаций. Скорость прохождения импульса до сирены зависит от того установлен С5 или нет. Если он установлен, то образуется цепь R6-C5, которая задерживает включение сирены на 3-4 секунды. Если С5 не устанавлен, то и задержки нет, - сирена включается сразу.
На элементе D1.6 сделана схема блокировки сигнализации. В момент включения питания начинается зарядка конденсатора С3 через резистор R4. Пока конденсатор "пуст", напряжение на входе D1.6 близко к уровню логической единицы. Значит, на выходе D1.6 - ноль. Это приводит к открыванию диода VD7, который шунтирует цепь C2-R3-VD5-R2, принудительно удерживая одновибратор D1.2-D1.3 в нулевом положении. Такое принудительное удерживание будет продолжаться до тех пор, пока в процессе зарядки СЗ напряжение на входе D1.6 не опустится ниже порога перехода в логический ноль. После того как это произойдет, на выходе D1.6 установится единица, диод VD7 закроется и перестанет "мешать" одновибратору D1.2-D1.3, а транзисторный ключ VT1 откроется и включит светодиод HL1, показывающий что система вошла в режим охраны.
Если к точкам 9 и 10 подключен геркон и к нему поднесли магнитный ключ, - происходит разрядка СЗ через контакты геркона и схема возвращается в режим задержки после включения питания.
Все показанные на рисунке 1 детали монтируются на одной миниатюрной печатной плате из фольгированного стеклотекстолита.
Все детали малогабаритные. Постоянные резисторы типа МЛТ-0,125. Электролитические конденсаторы Jamicon или другие аналоги К50-35 с минимальным током утечки. К50-35 на месте С2 применять не рекомендуется, - лучше К53-1, К53-2, К53-4 (устанавливается на плату вертикально). Конденсатор С1 - керамический.
Диоды 1N4148 заменимы на КД521, КД522, КД102, КД103. Транзисторы КТ315 можно заменить на КТ3102.
Сигнализация работает с шеститональной сиреной Pantera, потребляющей ток 1 А.
Геркон - импортный аналог КЭМ-4. Светодиод - АЛ307. Можно использовать мигающий светодиод.
Микросхему К561ЛН2 можно заменить на К1561ЛН2, КМ561ЛН2, CD4049.
Магнитный ключ выполнен в виде брелока для ключей (в корпус брелока-фонарика установлен постоянный магнит).
Если при монтаже не допущено ошибок и все детали исправны, схема работоспособна после первого включения.
Налаживание заключается в установке желаемых временных интервалов. Продолжительность блокировки после включения питания и после поднесения магнитного ключа к геркону зависит от параметров цепи C3-R4. Параметры цепи C2-R2 нужно выбрать такими, при которых используемая сирена успевает перебрать все свои звуковые эффекты. Если сирена с одним-двумя звуковыми эффектами, то лучше выбрать время её звучания около 20 секунд.
При установке С5, желаемую задержку включения сирены можно установить подбором параметров цепи C5-R6.
Собранная плата очень малогабаритна, поэтому её можно установить внутрь корпуса сирены (если конструкция сирены разборная).



Комментарии
автомобильные аксессуары